JAJSDA0 June   2017 DRV10983-Q1

PRODUCTION DATA.  

  1. 特長
  2. アプリケーション
  3. 概要
  4. 改訂履歴
  5. Description (Continued)
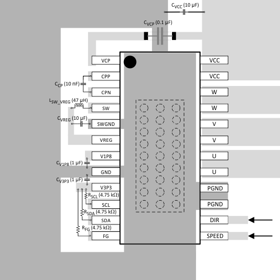
  6. Pin Configuration and Functions
  7. Specifications
    1. 7.1 Absolute Maximum Ratings
    2. 7.2 ESD Ratings
    3. 7.3 Recommended Operating Conditions
    4. 7.4 Thermal Information
    5. 7.5 Electrical Characteristics
    6. 7.6 Typical Characteristics
  8. Detailed Description
    1. 8.1 Overview
    2. 8.2 Functional Block Diagram
    3. 8.3 Feature Description
      1. 8.3.1 Regulators
        1. 8.3.1.1 Step-Down Regulator
        2. 8.3.1.2 3.3-V and 1.8-V LDO
      2. 8.3.2 Protection Circuits
        1. 8.3.2.1 Thermal Shutdown
        2. 8.3.2.2 UVLO
        3. 8.3.2.3 Current Protection
        4. 8.3.2.4 Lock
      3. 8.3.3 Motor Speed Control
      4. 8.3.4 Load Dump Handling
      5. 8.3.5 Sleep or Standby Condition
      6. 8.3.6 EEPROM Access
    4. 8.4 Device Functional Modes
      1. 8.4.1  Motor Parameters
        1. 8.4.1.1 Motor Resistance
        2. 8.4.1.2 Motor Velocity Constant
      2. 8.4.2  Starting the Motor Under Different Initial Conditions
        1. 8.4.2.1 Case 1 - Motor is Stationary
        2. 8.4.2.2 Case 2 - Motor is Spinning in the Forward Direction
        3. 8.4.2.3 Case 3 - Motor is Spinning in the Reverse Direction
      3. 8.4.3  Motor Start Sequence
        1. 8.4.3.1 Initial Speed Detect
        2. 8.4.3.2 Motor Resynchronization
        3. 8.4.3.3 Reverse Drive
        4. 8.4.3.4 Motor Brake
        5. 8.4.3.5 Motor Initialization
          1. 8.4.3.5.1 Align
          2. 8.4.3.5.2 IPD
            1. 8.4.3.5.2.1 IPD Operation
            2. 8.4.3.5.2.2 IPD Release Mode
            3. 8.4.3.5.2.3 IPD Advance Angle
          3. 8.4.3.5.3 Motor Start
        6. 8.4.3.6 Start-Up Timing
      4. 8.4.4  Align Current
      5. 8.4.5  Start-Up Current Setting
        1. 8.4.5.1 Start-Up Current Ramp-Up
      6. 8.4.6  Closed Loop
        1. 8.4.6.1 Half-Cycle Control and Full-Cycle Control
        2. 8.4.6.2 Analog-Mode Speed Control
        3. 8.4.6.3 Digital PWM-Input-Mode Speed Control
        4. 8.4.6.4 I2C-Mode Speed Control
        5. 8.4.6.5 Closed-Loop Accelerate
        6. 8.4.6.6 Control Coefficient
        7. 8.4.6.7 Commutation Control Advance Angle
      7. 8.4.7  Current Limit
        1. 8.4.7.1 Acceleration Current Limit
      8. 8.4.8  Lock Detect and Fault Handling
        1. 8.4.8.1 Lock0: Lock-Detection Current Limit Triggered
        2. 8.4.8.2 Lock1: Abnormal Speed
        3. 8.4.8.3 Lock2: Abnormal Kt
        4. 8.4.8.4 Lock3 (Fault3): No-Motor Fault
        5. 8.4.8.5 Lock4: Open-Loop Motor-Stuck Lock
        6. 8.4.8.6 Lock5: Closed Loop Motor Stuck Lock
      9. 8.4.9  Anti Voltage Supression Function
        1. 8.4.9.1 Mechanical AVS Function
        2. 8.4.9.2 Inductive AVS Function
      10. 8.4.10 PWM Output
      11. 8.4.11 FG Customized Configuration
        1. 8.4.11.1 FG Output Frequency
        2. 8.4.11.2 FG Open Loop and Lock Behavior
      12. 8.4.12 Diagnostics and Visibility
        1. 8.4.12.1 Motor-Status Readback
        2. 8.4.12.2 Motor-Speed Readback
        3. 8.4.12.3 Motor Electrical-Period Readback
        4. 8.4.12.4 Motor Velocity Constant Read Back
        5. 8.4.12.5 Motor Estimated Position by IPD
        6. 8.4.12.6 Supply-Voltage Readback
        7. 8.4.12.7 Speed-Command Readback
        8. 8.4.12.8 Speed-Command Buffer Readback
        9. 8.4.12.9 Fault Diagnostics
    5. 8.5 Register Maps
      1. 8.5.1 I2C Serial Interface
      2. 8.5.2 Register Map
      3. 8.5.3 Register Descriptions
        1. 8.5.3.1  FaultReg Register (address = 0x00) [reset = 0x00]
        2. 8.5.3.2  MotorSpeed Register (address = 0x01) [reset = 0x00]
        3. 8.5.3.3  MotorPeriod Register (address = 0x02) [reset = 0x00]
        4. 8.5.3.4  MotorKt Register (address = 0x03) [reset = 0x00]
        5. 8.5.3.5  MotorCurrent Register (address = 0x04) [reset = 0x00]
        6. 8.5.3.6  IPDPosition-SupplyVoltage Register (address = 0x05) [reset = 0x00]
        7. 8.5.3.7  SpeedCmd-spdCmdBuffer Register (address = 0x06) [reset = 0x00]
        8. 8.5.3.8  AnalogInLvl Register (address = 0x07) [reset = 0x00]
        9. 8.5.3.9  DeviceID-RevisionID Register (address = 0x08) [reset = 0x00]
        10. 8.5.3.10 DeviceID-RevisionID Register (address = 0x08) [reset = 0x00]
        11. 8.5.3.11 Unused Registers (addresses = 0x011 Through 0x2F)
        12. 8.5.3.12 SpeedCtrl Register (address = 0x30) [reset = 0x00]
        13. 8.5.3.13 EEPROM Programming1 Register (address = 0x31) [reset = 0x00]
        14. 8.5.3.14 EEPROM Programming2 Register (address = 0x32) [reset = 0x00]
        15. 8.5.3.15 EEPROM Programming3 Register (address = 0x33) [reset = 0x00]
        16. 8.5.3.16 EEPROM Programming4 Register (address = 0x34) [reset = 0x00]
        17. 8.5.3.17 EEPROM Programming5 Register (address = 0xYY) [reset = 0x00]
        18. 8.5.3.18 EEPROM Programming6 Register (address = 0x36) [reset = 0x00]
        19. 8.5.3.19 Unused Registers (addresses = 0x37 Through 0x5F)
        20. 8.5.3.20 EECTRL Register (address = 0x60) [reset = 0x00]
        21. 8.5.3.21 Unused Registers (addresses = 0x61 Through 0x8F)
        22. 8.5.3.22 CONFIG1 Register (address = 0x90) [reset = 0x00]
        23. 8.5.3.23 CONFIG2 Register (address = 0x91) [reset = 0x00]
        24. 8.5.3.24 CONFIG3 Register (address = 0x92) [reset = 0x00]
        25. 8.5.3.25 CONFIG4 Register (address = 0x93) [reset = 0x00]
        26. 8.5.3.26 CONFIG5 Register (address = 0x94) [reset = 0x00]
        27. 8.5.3.27 CONFIG6 Register (address = 0x95) [reset = 0x00]
        28. 8.5.3.28 CONFIG7 Register (address = 0x96) [reset = 0x00]
  9. Application and Implementation
    1. 9.1 Application Information
    2. 9.2 Typical Application
      1. 9.2.1 Design Requirements
      2. 9.2.2 Detailed Design Procedure
      3. 9.2.3 Application Curves
  10. 10Power Supply Recommendations
  11. 11Layout
    1. 11.1 Layout Guidelines
    2. 11.2 Layout Example
  12. 12デバイスおよびドキュメントのサポート
    1. 12.1 商標
    2. 12.2 静電気放電に関する注意事項
    3. 12.3 ドキュメントの更新通知を受け取る方法
    4. 12.4 コミュニティ・リソース
    5. 12.5 Glossary
  13. 13メカニカル、パッケージ、および注文情報

パッケージ・オプション

メカニカル・データ(パッケージ|ピン)
サーマルパッド・メカニカル・データ
発注情報

Layout

Layout Guidelines

  • Place the VCC, GND, U, V, and W pins with thick traces because high current passes through these traces.
  • Place the 10-µF capacitor between VCC and GND, and as close to the VCC and GND pins as possible.
  • Place the capacitor between CPP and CPN, and as close to the CPP and CPN pins as possible.
  • Connect the GND, PGND, and SWGND under the thermal pad.
  • Keep the thermal pad connection as large as possible, on both the bottom side and top sides. It should be one piece of copper without any gaps.

Layout Example

DRV10983-Q1 layout_SLVSD14.gif Figure 70. Layout Diagram