SCEU020B October   2019  – June 2021 TXS0101 , TXS0102 , TXS0104E , TXS0108E

 

  1.   Trademarks
  2. 1Introduction
    1. 1.1 Features
      1. 1.1.1 TXS Family
    2. 1.2 Hardware Description
      1. 1.2.1 Headers
      2. 1.2.2 Voltage Supply
      3. 1.2.3 Bypass Capacitors
      4. 1.2.4 OE Select
      5. 1.2.5 RC Loading
  3. 2Board Layout
  4. 3Schematic and Bill of Materials
    1. 3.1 Schematic
    2. 3.2 Bill of Materials
  5. 4Revision History

Schematic

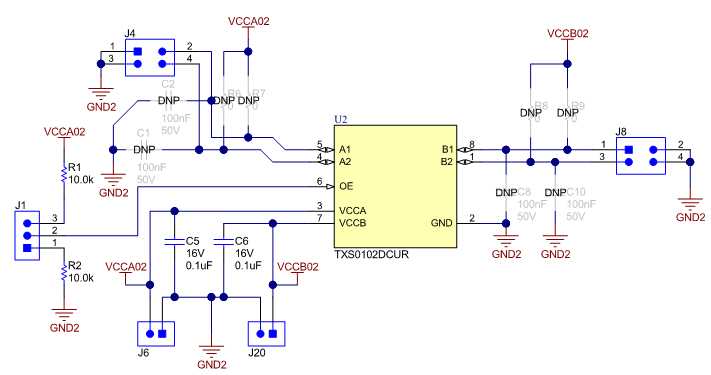
Figure 3-1, Figure 3-2, Figure 3-3, and Figure 3-4 illustrate the TXS-EVM schematic.

GUID-3F686440-C9BB-45F9-BC37-D8518514B9FF-low.gifFigure 3-1 1-Channel TXS0101
GUID-647592CD-1178-4585-8277-712F80F23F64-low.gifFigure 3-2 2-Channel TXS0102
GUID-95F781BF-728E-4C2D-BCCC-207EDE3D07ED-low.gif Figure 3-3 4-Channel TXS0104E
GUID-BB428E98-FF64-4C0D-84CD-94C4146006F8-low.gif Figure 3-4 8-Channel TXS0108E