SLUU885C March 2012 – June 2024 UCD3138 , UCD3138064 , UCD3138064A , UCD3138128 , UCD3138A , UCD3138A64
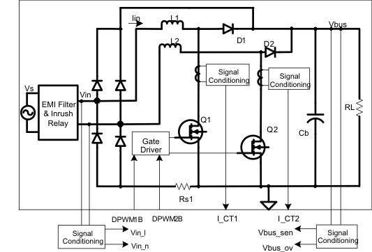
A function block diagram of a bridgeless PFC is shown in Figure 27. The digital controlled bridgeless PFC has a same power stage as those seen in analog controlled. All signals interacted with UCD3138 are explained in the section Section 12.2.
Figure 12-3 Digitally Controlled Bridgeless PFC System Block Diagram