TIDUEZ0A March   2021  – March 2022 TMS320F28P550SG , TMS320F28P550SJ , TMS320F28P559SG-Q1 , TMS320F28P559SJ-Q1

 

  1.   Description
  2.   Resources
  3.   Features
  4.   Applications
  5.   5
  6. 1System Description
    1. 1.1 Key System Specifications
  7. 2System Overview
    1. 2.1 Block Diagram
    2. 2.2 Design Considerations
      1. 2.2.1 Three-Phase ANPC Inverter Architecture Overview
      2. 2.2.2 LCL Filter Design
      3. 2.2.3 Power Switching Devices Selection
      4. 2.2.4 GaN Power Stage
      5. 2.2.5 Voltage Sensing
      6. 2.2.6 Current Sensing
      7. 2.2.7 System Power Supplies
        1. 2.2.7.1 Isolated Bias Supplies
      8. 2.2.8 Si Gate Driver Circuit
  8. 3Hardware, Software, Testing Requirements, and Test Results
    1. 3.1 Hardware and Software Requirements
      1. 3.1.1 Hardware
      2. 3.1.2 Software
    2. 3.2 Testing TIDA-010210 With AC Resistive Load
      1. 3.2.1 Test Setup
      2. 3.2.2 Experimental Results
    3. 3.3 Testing TIDA-010210 in PFC Operation
      1. 3.3.1 Test Setup
      2. 3.3.2 Experimental Results
  9. 4Design and Documentation Support
    1. 4.1 Design Files
      1. 4.1.1 Schematics
      2. 4.1.2 BOM
      3. 4.1.3 Altium Project
      4. 4.1.4 Gerber Files
      5. 4.1.5 Assembly Drawings
    2. 4.2 Tools and Software
    3. 4.3 Support Resources
    4. 4.4 Trademarks
  10. 5About the Authors
  11. 6Revision History

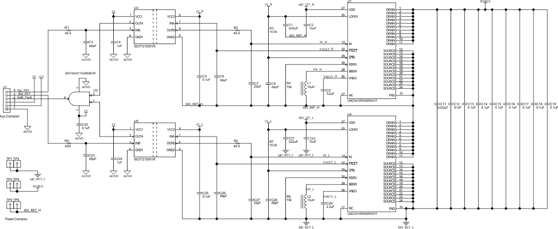
GaN Power Stage

Unlike the Si power boards which are driven by isolated gate drivers as explained in Section 2.2.8, the TI GaN device LMG3422R030 has built-in gate drive. So the power stage needs signal isolation to interface with the MCU. Figure 2-9 shows the GaN power stage. The ISO7741 isolator used to isolate the PWM input has another channel in the reverse direction that can transmit the fault signal back to the MCU side. As this is a negative logic one, an AND gate is used to combine these signals to give a negative logic fault signal back to the MCU if either of these GaN devices generate a fault.

GUID-20210218-CA0I-N9TP-LMN1-FXNHJLZZFHK6-low.gifFigure 2-9 GaN Power Stage