SLLSFG4F December   2019  – June 2024 ISO6740-Q1 , ISO6741-Q1 , ISO6742-Q1

PRODUCTION DATA  

  1.   1
  2. Features
  3. Applications
  4. Description
  5. Pin Configuration and Functions
  6. Specifications
    1. 5.1  Absolute Maximum Ratings
    2. 5.2  ESD Ratings
    3. 5.3  Recommended Operating Conditions
    4. 5.4  Thermal Information
    5. 5.5  Power Ratings
    6. 5.6  Insulation Specifications
    7. 5.7  Safety-Related Certifications
    8. 5.8  Safety Limiting Values
    9. 5.9  Electrical Characteristics—5-V Supply
    10. 5.10 Supply Current Characteristics—5-V Supply
    11. 5.11 Electrical Characteristics—3.3-V Supply
    12. 5.12 Supply Current Characteristics—3.3-V Supply
    13. 5.13 Electrical Characteristics—2.5-V Supply 
    14. 5.14 Supply Current Characteristics—2.5-V Supply
    15. 5.15 Electrical Characteristics—1.8-V Supply
    16. 5.16 Supply Current Characteristics—1.8-V Supply
    17. 5.17 Switching Characteristics—5-V Supply
    18. 5.18 Switching Characteristics—3.3-V Supply
    19. 5.19 Switching Characteristics—2.5-V Supply
    20. 5.20 Switching Characteristics—1.8-V Supply
    21. 5.21 Insulation Characteristics Curves
    22. 5.22 Typical Characteristics
  7. Parameter Measurement Information
  8. Detailed Description
    1. 7.1 Overview
    2. 7.2 Functional Block Diagram
    3. 7.3 Feature Description
      1. 7.3.1 Electromagnetic Compatibility (EMC) Considerations
    4. 7.4 Device Functional Modes
      1. 7.4.1 Device I/O Schematics
  9. Application and Implementation
    1. 8.1 Application Information
    2. 8.2 Typical Application
      1. 8.2.1 Design Requirements
      2. 8.2.2 Detailed Design Procedure
      3. 8.2.3 Application Curve
        1. 8.2.3.1 Insulation Lifetime
    3. 8.3 Power Supply Recommendations
    4. 8.4 Layout
      1. 8.4.1 Layout Guidelines
        1. 8.4.1.1 PCB Material
      2. 8.4.2 Layout Example
  10. Device and Documentation Support
    1. 9.1 Documentation Support
      1. 9.1.1 Related Documentation
    2. 9.2 Receiving Notification of Documentation Updates
    3. 9.3 Support Resources
    4. 9.4 Trademarks
    5. 9.5 Electrostatic Discharge Caution
    6. 9.6 Glossary
  11. 10Revision History
  12. 11Mechanical, Packaging, and Orderable Information

Package Options

Refer to the PDF data sheet for device specific package drawings

Mechanical Data (Package|Pins)
  • DW|16
Thermal pad, mechanical data (Package|Pins)
Orderable Information

Parameter Measurement Information

ISO6740-Q1 ISO6741-Q1 ISO6742-Q1 Switching
                    Characteristics Test Circuit and Voltage Waveforms
The input pulse is supplied by a generator having the following characteristics: PRR ≤ 50 kHz, 50% duty cycle, tr ≤ 3 ns, tf ≤ 3 ns, ZO = 50 Ω. At the input, 50 Ω resistor is required to terminate Input Generator signal. The 50 Ω is not needed in the actual application.
CL = 15 pF and includes instrumentation and fixture capacitance within ±20%.
Figure 6-1 Switching Characteristics Test Circuit and Voltage Waveforms
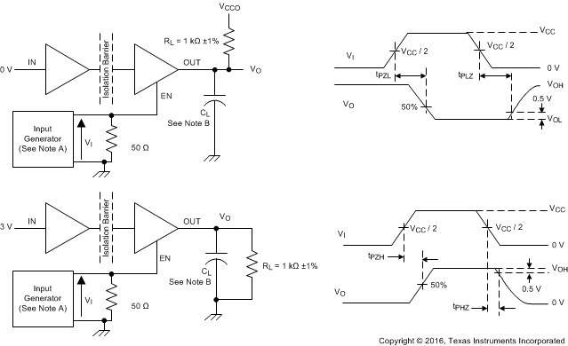
ISO6740-Q1 ISO6741-Q1 ISO6742-Q1 Enable/Disable Propagation Delay Time Test Circuit and Waveform
The input pulse is supplied by a generator having the following characteristics: PRR ≤ 10 kHz, 50% duty cycle,
tr ≤ 3 ns, tf ≤ 3 ns, ZO = 50 Ω.
CL = 15 pF and includes instrumentation and fixture capacitance within ±20%.
Figure 6-2 Enable/Disable Propagation Delay Time Test Circuit and Waveform
ISO6740-Q1 ISO6741-Q1 ISO6742-Q1 Default
                    Output Delay Time Test Circuit and Voltage Waveforms
CL = 15 pF and includes instrumentation and fixture capacitance within ±20%.
Power Supply Ramp Rate = 10 mV/ns
Figure 6-3 Default Output Delay Time Test Circuit and Voltage Waveforms
ISO6740-Q1 ISO6741-Q1 ISO6742-Q1 Common-Mode Transient Immunity Test Circuit
CL = 15 pF and includes instrumentation and fixture capacitance within ±20%.
Figure 6-4 Common-Mode Transient Immunity Test Circuit