SCDS408C February 2019 – December 2023 TMUX1111 , TMUX1112 , TMUX1113
PRODUCTION DATA
Refer to the PDF data sheet for device specific package drawings
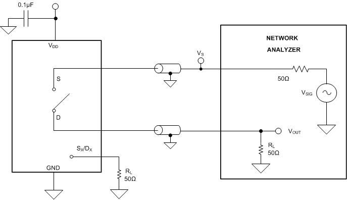
Off isolation is defined as the ratio of the signal at the drain pin (Dx) of the device when a signal is applied to the source pin (Sx) of an off-channel. The characteristic impedance, Z0, for the measurement is 50Ω. Figure 7-7 shows the setup used to measure off isolation. Use off isolation equation to compute off isolation.
Figure 7-7 Off Isolation Measurement
Setup