SCDS383F August   2018  – July 2025 TMUX6111 , TMUX6112 , TMUX6113

PRODUCTION DATA  

  1.   1
  2. Features
  3. Applications
  4. Description
  5. Device Comparison Table
  6. Pin Configuration and Functions
  7. Specifications
    1. 6.1 Absolute Maximum Ratings
    2. 6.2 ESD Ratings
    3. 6.3 Thermal Information
    4. 6.4 Recommended Operating Conditions
    5. 6.5 Electrical Characteristics (Dual Supplies: ±15V)
    6. 6.6 Switching Characteristics (Dual Supplies: ±15V)
    7. 6.7 Electrical Characteristics (Single Supply: 12V)
    8. 6.8 Switching Characteristics (Single Supply: 12V)
    9. 6.9 Typical Characteristics
  8. Parameter Measurement Information
    1. 7.1 Truth Tables
  9. Detailed Description
    1. 8.1 Overview
      1. 8.1.1  On-Resistance
      2. 8.1.2  Off-Leakage Current
      3. 8.1.3  On-Leakage Current
      4. 8.1.4  Break-Before-Make Delay
      5. 8.1.5  Turn-On and Turn-Off Time
      6. 8.1.6  Charge Injection
      7. 8.1.7  Off Isolation
      8. 8.1.8  Channel-to-Channel Crosstalk
      9. 8.1.9  Bandwidth
      10. 8.1.10 THD + Noise
    2. 8.2 Functional Block Diagram
    3. 8.3 Feature Description
      1. 8.3.1 Ultra-low Leakage Current
      2. 8.3.2 Ultra-low Charge Injection
      3. 8.3.3 Bidirectional and Rail-to-Rail Operation
    4. 8.4 Device Functional Modes
  10. Application and Implementation
    1. 9.1 Application Information
    2. 9.2 Typical Application
      1. 9.2.1 Design Requirements
      2. 9.2.2 Detailed Design Procedure
      3. 9.2.3 Application Curves
    3. 9.3 Power Supply Recommendations
    4. 9.4 Layout
      1. 9.4.1 Layout Guidelines
      2. 9.4.2 Layout Example
  11. 10Device and Documentation Support
    1. 10.1 Documentation Support
      1. 10.1.1 Related Documentation
    2. 10.2 Receiving Notification of Documentation Updates
    3. 10.3 Support Resources
    4. 10.4 Trademarks
    5. 10.5 Electrostatic Discharge Caution
    6. 10.6 Glossary
  12. 11Revision History
  13. 12Mechanical, Packaging, and Orderable Information

Package Options

Mechanical Data (Package|Pins)
Thermal pad, mechanical data (Package|Pins)
Orderable Information

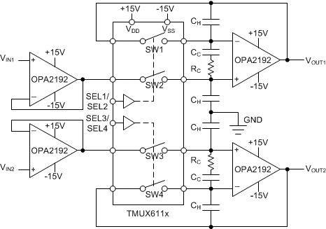
Typical Application

One useful application to take advantage of TMUX6111, TMUX6112, and TMUX6113's precision performance is the sample and hold circuit. A sample and hold circuit can be useful for an analog to digital converter (ADC) to sample a varying input voltage with improved reliability and stability. It can also be used to store the output samples from a single digital-to-analog converter (DAC) in a multi-output application. A simple sample and hold circuit can be realized using an analog switch like one of the TMUX6111, TMUX6112, and TMUX6113 analog switches.

TMUX6111 TMUX6112 TMUX6113 A 2-output Sample and Hold Circuit Realized Using the TMUX611x Analog SwitchFigure 9-1 A 2-output Sample and Hold Circuit Realized Using the TMUX611x Analog Switch