SLUSCU6C August   2017  – January 2020 UCC256301

PRODUCTION DATA.  

  1. Features
  2. Applications
  3. Description
    1.     Simplified Schematic
  4. Revision History
  5. Pin Configuration and Functions
    1.     Pin Functions
  6. Specifications
    1. 6.1 Absolute Maximum Ratings
    2. 6.2 ESD Ratings
    3. 6.3 Recommended Operating Conditions
    4. 6.4 Thermal Information
    5. 6.5 Electrical Characteristics
    6. 6.6 Switching Characteristics
    7. 6.7 Typical Characteristics
  7. Detailed Description
    1. 7.1 Overview
    2. 7.2 Functional Block Diagram
    3. 7.3 Feature Description
      1. 7.3.1  Hybrid Hysteretic Control
      2. 7.3.2  Regulated 12-V Supply
      3. 7.3.3  Feedback Chain
      4. 7.3.4  Optocoupler Feedback Signal Input and Bias
      5. 7.3.5  System External Shut Down
      6. 7.3.6  Pick Lower Block and Soft Start Multiplexer
      7. 7.3.7  Pick Higher Block and Burst Mode Multiplexer
      8. 7.3.8  VCR Comparators
      9. 7.3.9  Resonant Capacitor Voltage Sensing
      10. 7.3.10 Resonant Current Sensing
      11. 7.3.11 Bulk Voltage Sensing
      12. 7.3.12 Output Voltage Sensing
      13. 7.3.13 High Voltage Gate Driver
      14. 7.3.14 Protections
        1. 7.3.14.1 ZCS Region Prevention
        2. 7.3.14.2 Over Current Protection (OCP)
        3. 7.3.14.3 Over Output Voltage Protection (VOUTOVP)
        4. 7.3.14.4 Over Input Voltage Protection (VINOVP)
        5. 7.3.14.5 Under Input Voltage Protection (VINUVP)
        6. 7.3.14.6 Boot UVLO
        7. 7.3.14.7 RVCC UVLO
        8. 7.3.14.8 Over Temperature Protection (OTP)
    4. 7.4 Device Functional Modes
      1. 7.4.1 Burst Mode Control
      2. 7.4.2 High Voltage Start-Up
      3. 7.4.3 X-Capacitor Discharge
      4. 7.4.4 Soft-Start and Burst-Mode Threshold
      5. 7.4.5 System States and Faults State Machine
      6. 7.4.6 Waveform Generator State Machine
  8. Application and Implementation
    1. 8.1 Application Information
    2. 8.2 Typical Application
      1. 8.2.1 Design Requirements
      2. 8.2.2 Detailed Design Procedure
        1. 8.2.2.1  LLC Power Stage Requirements
        2. 8.2.2.2  LLC Gain Range
        3. 8.2.2.3  Select Ln and Qe
        4. 8.2.2.4  Determine Equivalent Load Resistance
        5. 8.2.2.5  Determine Component Parameters for LLC Resonant Circuit
        6. 8.2.2.6  LLC Primary-Side Currents
        7. 8.2.2.7  LLC Secondary-Side Currents
        8. 8.2.2.8  LLC Transformer
        9. 8.2.2.9  LLC Resonant Inductor
        10. 8.2.2.10 LLC Resonant Capacitor
        11. 8.2.2.11 LLC Primary-Side MOSFETs
        12. 8.2.2.12 Design Considerations for Adaptive Dead-Time
        13. 8.2.2.13 LLC Rectifier Diodes
        14. 8.2.2.14 LLC Output Capacitors
        15. 8.2.2.15 HV Pin Series Resistors
        16. 8.2.2.16 BLK Pin Voltage Divider
        17. 8.2.2.17 BW Pin Voltage Divider
        18. 8.2.2.18 ISNS Pin Differentiator
        19. 8.2.2.19 VCR Pin Capacitor Divider
        20. 8.2.2.20 Burst Mode Programming
        21. 8.2.2.21 Soft-Start Capacitor
      3. 8.2.3 Application Curves
  9. Power Supply Recommendations
    1. 9.1 VCC Pin Capacitor
    2. 9.2 Boot Capacitor
    3. 9.3 RVCC Pin Capacitor
  10. 10Layout
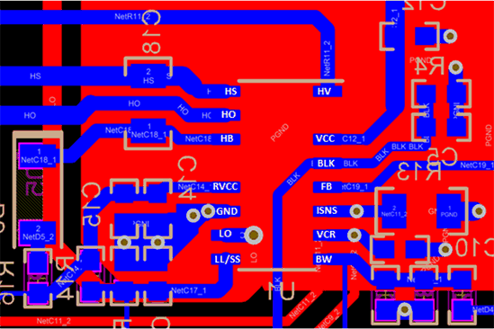
    1. 10.1 Layout Guidelines
    2. 10.2 Layout Example
  11. 11Device and Documentation Support
    1. 11.1 Device Support
      1. 11.1.1 Development Support
        1. 11.1.1.1 Custom Design With WEBENCH® Tools
    2. 11.2 Documentation Support (if applicable)
      1. 11.2.1 Related Documentation
    3. 11.3 Receiving Notification of Documentation Updates
    4. 11.4 Community Resources
    5. 11.5 Trademarks
    6. 11.6 Electrostatic Discharge Caution
    7. 11.7 Glossary
  12. 12Mechanical, Packaging, and Orderable Information

Package Options

Mechanical Data (Package|Pins)
Thermal pad, mechanical data (Package|Pins)
Orderable Information

Layout Example

UCC256301 sluscu6_layout_example.gif