SLLU394 February   2025 TUSB1146-Q1

 

  1.   1
  2.   Description
  3.   Get Started
  4.   Features
  5.   Applications
  6.   6
  7. 1Evaluation Module Overview
    1. 1.1 Introduction
    2. 1.2 Kit Contents
    3. 1.3 Specification
    4. 1.4 Device Information
  8. 2Hardware
    1. 2.1 Setup
      1. 2.1.1 Power
    2. 2.2 TUSB1146-Q1 Equalization Control
  9. 3Software
    1. 3.1 Firmware Description
  10. 4Hardware Design Files
    1. 4.1 Schematics
    2. 4.2 PCB Layouts
    3. 4.3 Bill of Materials (BOM)
  11. 5Additional Information
    1. 5.1 Trademarks
  12. 6Related Documentation

Schematics

TUSB1146Q1-EVM TUSB1146-Q1 EVM Schematic
                    (Page 1) Figure 4-1 TUSB1146-Q1 EVM Schematic (Page 1)
TUSB1146Q1-EVM TUSB1146-Q1 EVM Schematic (Page 2)Figure 4-2 TUSB1146-Q1 EVM Schematic (Page 2)
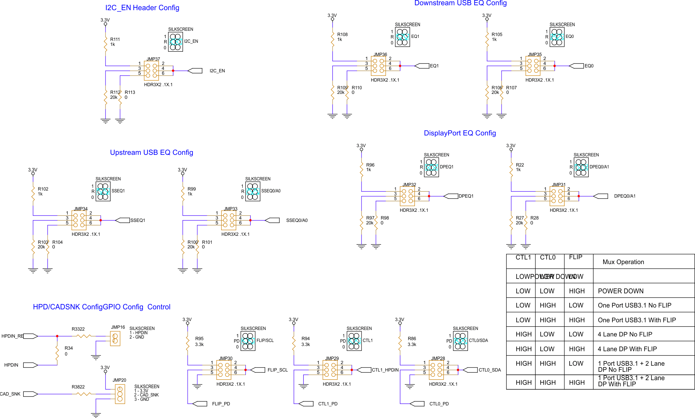
TUSB1146Q1-EVM TUSB1146-Q1 EVM Schematic (Page 3)Figure 4-3 TUSB1146-Q1 EVM Schematic (Page 3)
TUSB1146Q1-EVM TUSB1146-Q1 EVM Schematic (Page 4)Figure 4-4 TUSB1146-Q1 EVM Schematic (Page 4)