SLUAAC5 August   2021 UCC28700 , UCC28701 , UCC28702 , UCC28703 , UCC28704 , UCC28710 , UCC28711 , UCC28712 , UCC28713 , UCC28720 , UCC28722 , UCC28730 , UCC28740 , UCC28742 , UCC28910 , UCC28911

 

  1.   Trademarks
  2. Introduction
  3. Brief Review of DCM FM, AM, FM Flyback Control Law
  4. Input (VIN) and Output (VOUT) Voltage Sensing for UVLO and OVP Fault Protection
  5. Input Under Voltage Lockout (UVLO) Protection
  6. Output Overvoltage (OVP) Protection
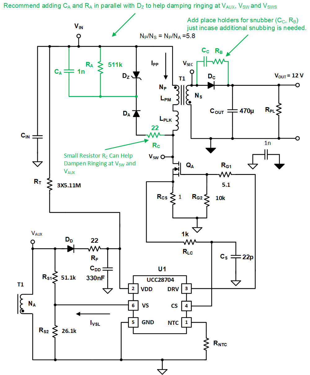
  7. Not Recognizing a UVLO or OVP Fault
  8. Separate Bias Supply Startup Issue and Resolution
  9. Not Having a Clean Aux Winding Signal
  10. Removing Aux Winding Ringing to Resolve False Triggering of OVP and UVLO Faults
  11. 10Noise on CS Pin Tripping Over Current Protection (OCP)
  12. 11Summary
  13. 12References

Introduction

Texas Instruments has developed discontinuous mode (DCM) flyback controllers that use transformer coupling to sense the input voltage (VIN) and output voltage (VOUT) for power supply control; as well as, circuit fault protection. These voltages are sensed across the flyback transformer (T1) auxiliary winding (VAUX) of the flyback converter shown in Figure 1-1. The problem with this technique is if the aux winding is noisy it could falsely trigger and input under voltage lockout (UVLO) fault or an output over voltage protection (OVP) fault and unexpectedly shut down the system. The purpose of this application report is to give design guidance to resolve and avoid false OVP and UVLO faults caused by noise on the aux winding. TI primary-side regulated (PSR) DCM flyback controllers that use this kind of auxiliary winding sensing for OVP and UVLO are the UCC28700/1/2/3/4, UCC28710/1/2/3, UCC28720/22 UCC28730, UCC28910/1. The UCC28740/2 secondary side regulated (SSR) controllers also use auxiliary winding fault sensing.

GUID-20210224-CA0I-MR7K-P6H9-KSSW4WWGZ7KK-low.gif Figure 1-1 DCM Flyback Converter Using Auxiliary Winding Sensing to Detect Input UVLO and OVP