SLLSF86C May 2018 – March 2022 ISOW1412 , ISOW1432
PRODUCTION DATA
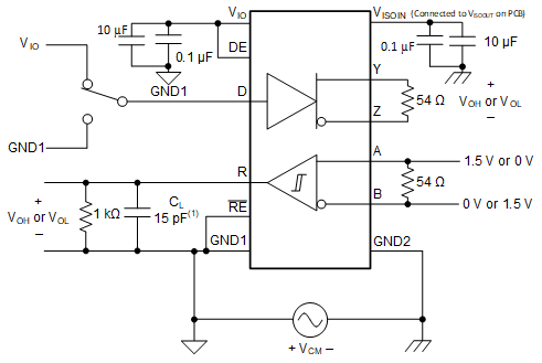
Figure 9-1 Driver
Voltages
Figure 9-6 Driver
Enable and Disable Times
Figure 9-8 Receiver
Enable and Disable Times
Figure 9-9 Receiver
Enable and Disable Times