SBOS780C March   2016  – June 2021 THS3215

PRODUCTION DATA  

  1. Features
  2. Applications
  3. Description
  4. Revision History
  5. Pin Configuration and Functions
  6. Specifications
    1. 6.1  Absolute Maximum Ratings
    2. 6.2  ESD Ratings
    3. 6.3  Recommended Operating Conditions
    4. 6.4  Thermal Information
    5. 6.5  Electrical Characteristics: D2S
    6. 6.6  Electrical Characteristics: OPS
    7. 6.7  Electrical Characteristics: D2S + OPS
    8. 6.8  Electrical Characteristics: Midscale (DC) Reference Buffer
    9. 6.9  Typical Characteristics: D2S + OPS
    10. 6.10 Typical Characteristics: D2S Only
    11. 6.11 Typical Characteristics: OPS Only
    12. 6.12 Typical Characteristics: Midscale (DC) Reference Buffer
    13. 6.13 Typical Characteristics: Switching Performance
    14. 6.14 Typical Characteristics: Gain Drift
  7. Parameter Measurement Information
    1. 7.1 Overview
    2. 7.2 Frequency Response Measurement
    3. 7.3 Harmonic Distortion Measurement
    4. 7.4 Noise Measurement
    5. 7.5 Output Impedance Measurement
    6. 7.6 Step-Response Measurement
    7. 7.7 Feedthrough Measurement
    8. 7.8 Midscale Buffer ROUT Versus CLOAD Measurement
  8. Detailed Description
    1. 8.1 Overview
    2. 8.2 Functional Block Diagram
    3. 8.3 Feature Description
      1. 8.3.1 Differential to Single-Ended Stage (D2S) With Fixed Gain of 2 V/V (Pins 2, 3, 6, and 14)
      2. 8.3.2 Midscale (DC) Reference Buffer (Pin 1 and Pin 15)
      3. 8.3.3 Output Power Stage (OPS) (Pins 4, 7, 9, 10, 11, and 12)
        1. 8.3.3.1 Output DC Offset and Drift for the OPS
        2. 8.3.3.2 OPS Harmonic Distortion (HD) Performance
        3. 8.3.3.3 Switch Feedthrough to the OPS
        4. 8.3.3.4 Driving Capacitive Loads
      4. 8.3.4 Digital Control Lines
    4. 8.4 Device Functional Modes
      1. 8.4.1 Full-Signal Path Mode
        1. 8.4.1.1 Internal Connection With Fixed Common-Mode Output Voltage
        2. 8.4.1.2 Internal Connection With Adjustable Common-Mode Output Voltage
        3. 8.4.1.3 External Connection
      2. 8.4.2 Dual-Output Mode
      3. 8.4.3 Differential I/O Voltage Mode
  9. Application and Implementation
    1. 9.1 Application Information
      1. 9.1.1 Typical Applications
        1. 9.1.1.1 High-Frequency, High-Voltage, Dual-Output Line Driver for AWGs
          1. 9.1.1.1.1 Design Requirements
          2. 9.1.1.1.2 Detailed Design Procedure
          3. 9.1.1.1.3 Application Curves
        2. 9.1.1.2 High-Voltage Pulse-Generator
          1. 9.1.1.2.1 Design Requirements
          2. 9.1.1.2.2 Detailed Design Procedure
          3. 9.1.1.2.3 Application Curves
        3. 9.1.1.3 Single-Supply, AC-Coupled, Piezo Element Driver
          1. 9.1.1.3.1 Detailed Design Procedure
        4. 9.1.1.4 Output Common-Mode Control Using the Midscale Buffer as a Level Shifter
          1. 9.1.1.4.1 Detailed Design Procedure
        5. 9.1.1.5 Differential I/O Driver With independent Common-Mode Control
          1. 9.1.1.5.1 Detailed Design Procedure
  10. 10Power Supply Recommendations
    1. 10.1 Thermal Considerations
  11. 11Layout
    1. 11.1 Layout Guidelines
    2. 11.2 Layout Example
  12. 12Device and Documentation Support
    1. 12.1 Device Support
      1. 12.1.1 Development Support
        1. 12.1.1.1 TINA-TI (Free Software Download)
    2. 12.2 Documentation Support
      1. 12.2.1 Related Documentation
    3. 12.3 Receiving Notification of Documentation Updates
    4. 12.4 Support Resources
    5. 12.5 Trademarks
    6. 12.6 Electrostatic Discharge Caution
    7. 12.7 Glossary
  13. 13Mechanical, Packaging, and Orderable Information

Package Options

Mechanical Data (Package|Pins)
Thermal pad, mechanical data (Package|Pins)
Orderable Information

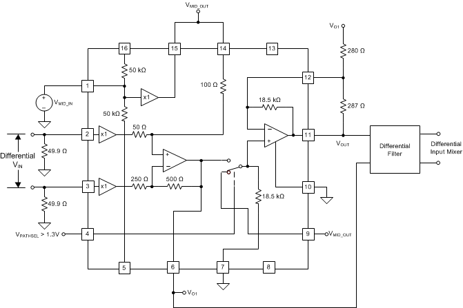
Differential I/O Voltage Mode

Having two amplifiers available also allows a simple differential I/O implementation with independent output common-mode control, as shown in Figure 8-19. In this configuration, the D2S provides one side of the differential output, while simultaneously driving the OPS configured in an inverting gain of –1 V/V to provide the differential output on the other side. The output at VMID_OUT (pin 15) biases the external noninverting input, VIN+ (pin 9). This circuit configuration places the differential input to the output filter at a common-mode voltage, VMID_OUT.

GUID-9E960A05-636F-43D7-B179-EBA549FFCBB2-low.gif Figure 8-19 Differential I/O Configuration With Independent Output Common-Mode Voltage Control