SBOS780C March   2016  – June 2021 THS3215

PRODUCTION DATA  

  1. Features
  2. Applications
  3. Description
  4. Revision History
  5. Pin Configuration and Functions
  6. Specifications
    1. 6.1  Absolute Maximum Ratings
    2. 6.2  ESD Ratings
    3. 6.3  Recommended Operating Conditions
    4. 6.4  Thermal Information
    5. 6.5  Electrical Characteristics: D2S
    6. 6.6  Electrical Characteristics: OPS
    7. 6.7  Electrical Characteristics: D2S + OPS
    8. 6.8  Electrical Characteristics: Midscale (DC) Reference Buffer
    9. 6.9  Typical Characteristics: D2S + OPS
    10. 6.10 Typical Characteristics: D2S Only
    11. 6.11 Typical Characteristics: OPS Only
    12. 6.12 Typical Characteristics: Midscale (DC) Reference Buffer
    13. 6.13 Typical Characteristics: Switching Performance
    14. 6.14 Typical Characteristics: Gain Drift
  7. Parameter Measurement Information
    1. 7.1 Overview
    2. 7.2 Frequency Response Measurement
    3. 7.3 Harmonic Distortion Measurement
    4. 7.4 Noise Measurement
    5. 7.5 Output Impedance Measurement
    6. 7.6 Step-Response Measurement
    7. 7.7 Feedthrough Measurement
    8. 7.8 Midscale Buffer ROUT Versus CLOAD Measurement
  8. Detailed Description
    1. 8.1 Overview
    2. 8.2 Functional Block Diagram
    3. 8.3 Feature Description
      1. 8.3.1 Differential to Single-Ended Stage (D2S) With Fixed Gain of 2 V/V (Pins 2, 3, 6, and 14)
      2. 8.3.2 Midscale (DC) Reference Buffer (Pin 1 and Pin 15)
      3. 8.3.3 Output Power Stage (OPS) (Pins 4, 7, 9, 10, 11, and 12)
        1. 8.3.3.1 Output DC Offset and Drift for the OPS
        2. 8.3.3.2 OPS Harmonic Distortion (HD) Performance
        3. 8.3.3.3 Switch Feedthrough to the OPS
        4. 8.3.3.4 Driving Capacitive Loads
      4. 8.3.4 Digital Control Lines
    4. 8.4 Device Functional Modes
      1. 8.4.1 Full-Signal Path Mode
        1. 8.4.1.1 Internal Connection With Fixed Common-Mode Output Voltage
        2. 8.4.1.2 Internal Connection With Adjustable Common-Mode Output Voltage
        3. 8.4.1.3 External Connection
      2. 8.4.2 Dual-Output Mode
      3. 8.4.3 Differential I/O Voltage Mode
  9. Application and Implementation
    1. 9.1 Application Information
      1. 9.1.1 Typical Applications
        1. 9.1.1.1 High-Frequency, High-Voltage, Dual-Output Line Driver for AWGs
          1. 9.1.1.1.1 Design Requirements
          2. 9.1.1.1.2 Detailed Design Procedure
          3. 9.1.1.1.3 Application Curves
        2. 9.1.1.2 High-Voltage Pulse-Generator
          1. 9.1.1.2.1 Design Requirements
          2. 9.1.1.2.2 Detailed Design Procedure
          3. 9.1.1.2.3 Application Curves
        3. 9.1.1.3 Single-Supply, AC-Coupled, Piezo Element Driver
          1. 9.1.1.3.1 Detailed Design Procedure
        4. 9.1.1.4 Output Common-Mode Control Using the Midscale Buffer as a Level Shifter
          1. 9.1.1.4.1 Detailed Design Procedure
        5. 9.1.1.5 Differential I/O Driver With independent Common-Mode Control
          1. 9.1.1.5.1 Detailed Design Procedure
  10. 10Power Supply Recommendations
    1. 10.1 Thermal Considerations
  11. 11Layout
    1. 11.1 Layout Guidelines
    2. 11.2 Layout Example
  12. 12Device and Documentation Support
    1. 12.1 Device Support
      1. 12.1.1 Development Support
        1. 12.1.1.1 TINA-TI (Free Software Download)
    2. 12.2 Documentation Support
      1. 12.2.1 Related Documentation
    3. 12.3 Receiving Notification of Documentation Updates
    4. 12.4 Support Resources
    5. 12.5 Trademarks
    6. 12.6 Electrostatic Discharge Caution
    7. 12.7 Glossary
  13. 13Mechanical, Packaging, and Orderable Information

Package Options

Mechanical Data (Package|Pins)
Thermal pad, mechanical data (Package|Pins)
Orderable Information

Digital Control Lines

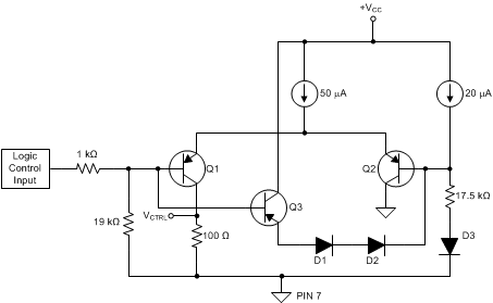
The THS3215 provides two logic input lines that control the input path to the OPS and the OPS power disable feature; both are referenced to GND (pin 7). The control logic defaults to a logic-low state when the pins are externally floated. The GND pin must have a dc path to some reference voltage for correct operation. Float the two logic control lines to enable the OPS and select the internal path connecting the D2S internal output to the OPS noninverting input. Figure 8-14 shows a simplified internal schematic for either logic control input pin.

GUID-942CE24D-C8FD-4010-8FFC-B2496C2372CA-low.gif Figure 8-14 Logic Control Internal Schematic

The Q2 branch of the differential pair sets up a switch threshold approximately 1 V greater than the voltage applied to the GND pin. If the control input is floating or < 0.7 V, the differential-pair tail current diverts to the
100-Ω detector load, and results in an output voltage (VCTRL, shown in Figure 8-14) that activates the desired mode. The floated pin default voltage is the PNP base current into the 19 kΩ resistor. As the control pin voltage rises above 1.3 V, the differential-pair current is completely diverted away from the 100 Ω side, thus switching states.

This unique design allows the logic control inputs to be connected to a single-supply as high as 15.9 V, in order to hold the inputs permanently high, while still accepting a low ground-referenced logic swing for single-supply operation. The NPN transistor (Q3) and two diodes (D1 and D2) act as a clamp to prevent large voltages from appearing across the differential stage.

When the OPS is disabled, both input paths to the OPS are also opened up regardless of the state of PATHSEL (pin 4).