SBOS874D August   2017  – February 2021 THS4561

PRODUCTION DATA  

  1. Features
  2. Applications
  3. Description
  4. Revision History
  5. Device Comparison Table
  6. Pin Configuration and Functions
  7. Specifications
    1. 7.1 Absolute Maximum Ratings
    2. 7.2 ESD Ratings
    3. 7.3 Recommended Operating Conditions
    4. 7.4 Thermal Information
    5. 7.5 Electrical Characteristics: VS+ – VS– = 5 V to 12 V
    6. 7.6 Typical Characteristics: (VS+) – (VS–) = 12 V
    7. 7.7 Typical Characteristics: (VS+) – (VS–) = 5 V
    8. 7.8 Typical Characteristics: (VS+) – (VS–) = 3 V
    9. 7.9 Typical Characteristics: (VS+) – (VS–) = 3-V to 12-V Supply Range
  8. Parameter Measurement Information
    1. 8.1 Example Characterization Circuits
    2. 8.2 Output Interface Circuit for DC-Coupled Differential Testing
    3. 8.3 Output Common-Mode Measurements
    4. 8.4 Differential Amplifier Noise Measurements
    5. 8.5 Balanced Split-Supply Versus Single-Supply Characterization
    6. 8.6 Simulated Characterization Curves
    7. 8.7 Terminology and Application Assumptions
  9. Detailed Description
    1. 9.1 Overview
    2. 9.2 Functional Block Diagram
    3. 9.3 Feature Description
    4. 9.4 Device Functional Modes
      1. 9.4.1 Power-Down Mode
      2. 9.4.2 Single-Ended Source to Differential Output Mode
        1. 9.4.2.1 AC-Coupled Signal Path Considerations for Single-Ended Input to Differential Output Conversions
        2. 9.4.2.2 DC-Coupled Input Signal Path Considerations for Single-Ended to Differential Conversions
      3. 9.4.3 Differential Input to a Differential Output Mode
        1. 9.4.3.1 AC-Coupled, Differential-Input to Differential-Output Design Issues
  10. 10Application and Implementation
    1. 10.1 Application Information
      1. 10.1.1 Differential Open-Loop Gain and Output Impedance
      2. 10.1.2 Setting Resistor Values Versus Gain
      3. 10.1.3 Noise Analysis
      4. 10.1.4 Factors Influencing Harmonic Distortion
      5. 10.1.5 Input Overdrive Performance
    2. 10.2 Typical Application
      1. 10.2.1 Design Requirements
      2. 10.2.2 Detailed Design Procedure
      3. 10.2.3 Application Curves
  11. 11Power Supply Recommendations
  12. 12Layout
    1. 12.1 Layout Guidelines
      1. 12.1.1 Board Layout Recommendations
    2. 12.2 Layout Examples
  13. 13Device and Documentation Support
    1. 13.1 Receiving Notification of Documentation Updates
    2. 13.2 Support Resources
    3. 13.3 Trademarks
    4. 13.4 Electrostatic Discharge Caution
    5. 13.5 Glossary
  14. 14Mechanical, Packaging, and Orderable Information

Package Options

Mechanical Data (Package|Pins)
Thermal pad, mechanical data (Package|Pins)
Orderable Information

Noise Analysis

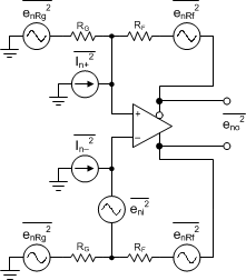
The first step in the output noise analysis is to reduce the application circuit to the simplest form with equal feedback and gain setting elements to ground. Figure 10-4 shows the simplest analysis circuit with the FDA and resistor noise terms to be considered.

GUID-99D00C7B-216E-40BA-A692-E83FBC306848-low.gifFigure 10-4 FDA Noise Analysis Circuit

The noise powers are shown in Figure 10-4 for each term. When the RF and RG terms are matched on each side, the total differential output noise is the root sum squared (RSS) of these separate terms. Using NG ≡ 1 + RF / RG, the total output noise is given by Equation 5. Each resistor noise term is a 4kT × R power (4kT = 1.6E-20J at 290K).

Equation 5. GUID-7D833646-8EFC-4C28-A4BC-60549D94BEBD-low.gif

The first term is simply the differential input spot noise times the noise gain, the second term is the input current noise terms times the feedback resistor (and because there are two uncorrelated current noise terms, the power is two times one of them), and the last term is the output noise resulting from both the RF and RG resistors, at again twice the value for the output noise power of each side added together. Running a wide sweep of gains when holding RF close to 1.5 kΩ and setting the input up for a 50-Ω match gives the standard values and resulting noise listed in Table 10-2.

When the gain increases, the input-referred noise approaches only the gain of the FDA input voltage noise term at 5 nV/√ Hz.

Table 10-2 Swept Gain of the Output- and Input-Referred Spot Noise Calculations
GAIN (V/V)RFRG1RTRG2ZINAVeO (nV/√ Hz)eI (nV/√ Hz)
0.115001500049.91500049.740.099739.1591.53
11500150051.1150049.820.99414.0314.03
2150075052.376849.981.97818.999.49
5150028754.931649.65.01433.206.64
10150013761.916550.410.0855.055.51