SLVSD86B december   2015  – may 2023 TPS65265

PRODUCTION DATA  

  1.   1
  2. Features
  3. Applications
  4. Description
  5. Revision History
  6. Device Comparison Table
  7. Pin Configuration and Functions
  8. Specifications
    1. 7.1 Absolute Maximum Ratings
    2. 7.2 ESD Ratings
    3. 7.3 Recommended Operating Conditions
    4. 7.4 Thermal Information
    5. 7.5 Electrical Characteristics
    6. 7.6 Typical Characteristics
  9. Detailed Description
    1. 8.1 Overview
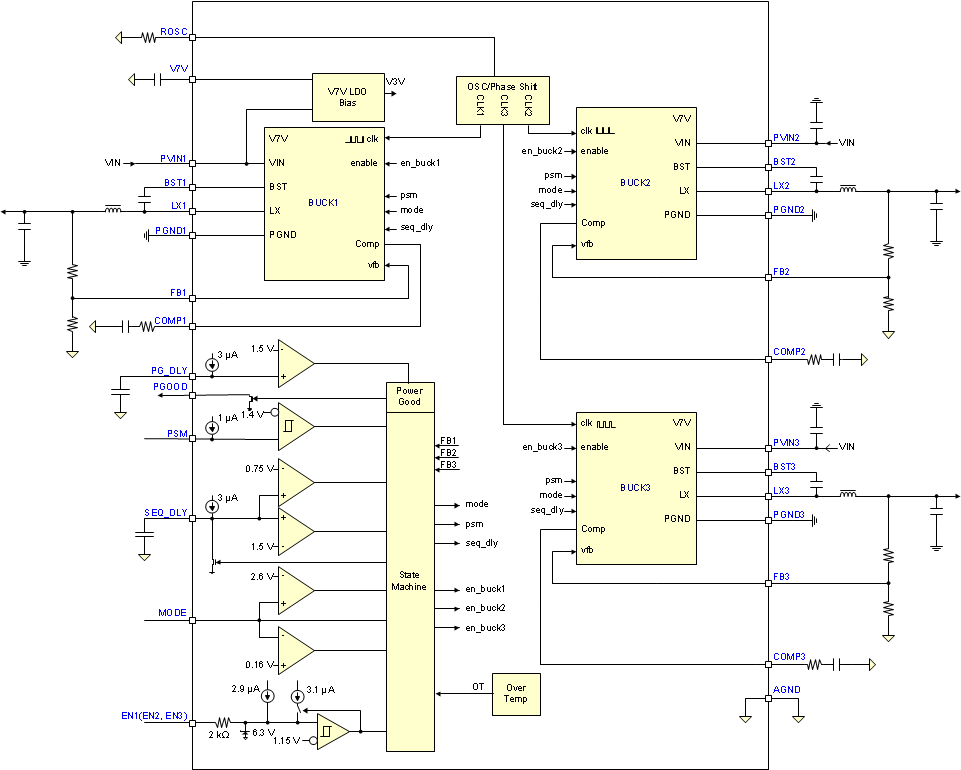
    2. 8.2 Functional Block Diagram
    3. 8.3 Feature Description
      1. 8.3.1  Adjusting the Output Voltage
      2. 8.3.2  Mix PGOOD, PG_DLY Functions
        1. 8.3.2.1 Programmable PGOOD DELAY
        2. 8.3.2.2 Relay Control
      3. 8.3.3  Enable and Adjusting UVLO
      4. 8.3.4  Soft-Start Time
      5. 8.3.5  Power-Up Sequencing
        1. 8.3.5.1 External Power Sequencing
        2. 8.3.5.2 Automatic Power Sequencing
      6. 8.3.6  V7V Low Dropout Regulator and Bootstrap
      7. 8.3.7  Out of Phase Operation
      8. 8.3.8  Output Overvoltage Protection (OVP)
      9. 8.3.9  PSM
      10. 8.3.10 Slope Compensation
      11. 8.3.11 Overcurrent Protection
        1. 8.3.11.1 High-Side MOSFET Overcurrent Protection
        2. 8.3.11.2 Low-Side MOSFET Overcurrent Protection
      12. 8.3.12 Adjustable Switching Frequency
      13. 8.3.13 Thermal Shutdown
    4. 8.4 Device Functional Modes
      1. 8.4.1 Operation With VIN < 4 V (Minimum VIN)
      2. 8.4.2 Operation With EN Control
  10. Application and Implementation
    1. 9.1 Application Information
    2. 9.2 Typical Application
      1. 9.2.1 Design Requirements
      2. 9.2.2 Detailed Design Procedure
        1. 9.2.2.1 Output Inductor Selection
        2. 9.2.2.2 Output Capacitor Selection
        3. 9.2.2.3 Input Capacitor Selection
        4. 9.2.2.4 Loop Compensation
      3. 9.2.3 Application Curves
    3. 9.3 Power Supply Recommendations
    4. 9.4 Layout
      1. 9.4.1 Layout Guidelines
      2. 9.4.2 Layout Example
  11. 10Device and Documentation Support
    1. 10.1 Receiving Notification of Documentation Updates
    2. 10.2 Support Resources
    3. 10.3 Trademarks
    4. 10.4 Electrostatic Discharge Caution
    5. 10.5 Glossary
  12. 11Mechanical, Packaging, and Orderable Information

Package Options

Mechanical Data (Package|Pins)
Thermal pad, mechanical data (Package|Pins)
Orderable Information

Functional Block Diagram

GUID-4E88F3B5-CA83-4148-93F1-4C79761ACD0D-low.gif