SLVSD86B december 2015 – may 2023 TPS65265
PRODUCTION DATA
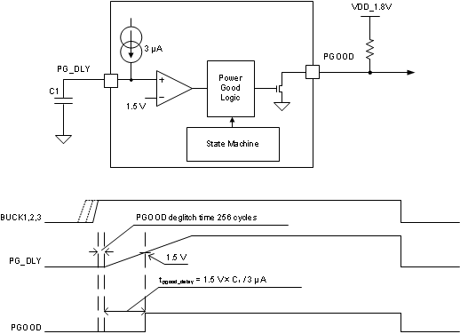
An internal 3-µA pullup current source is connected to PG_DLY pin. The PGOOD delay time can be programmed by connecting a capacitor between PG_DLY pin and ground. The delay time can be calculated as Equation 2.

where
Figure 8-2 Power Good Delay Timing Diagram