SBVS336C september   2021  – june 2023 TPS7A94

PRODUCTION DATA  

  1.   1
  2. Features
  3. Applications
  4. Description
  5. Revision History
  6. Pin Configuration and Functions
  7. Specifications
    1. 6.1 Absolute Maximum Ratings
    2. 6.2 ESD Ratings
    3. 6.3 Recommended Operating Conditions
    4. 6.4 Thermal Information
    5. 6.5 Electrical Characteristics
    6. 6.6 Typical Characteristics
  8. Detailed Description
    1. 7.1 Overview
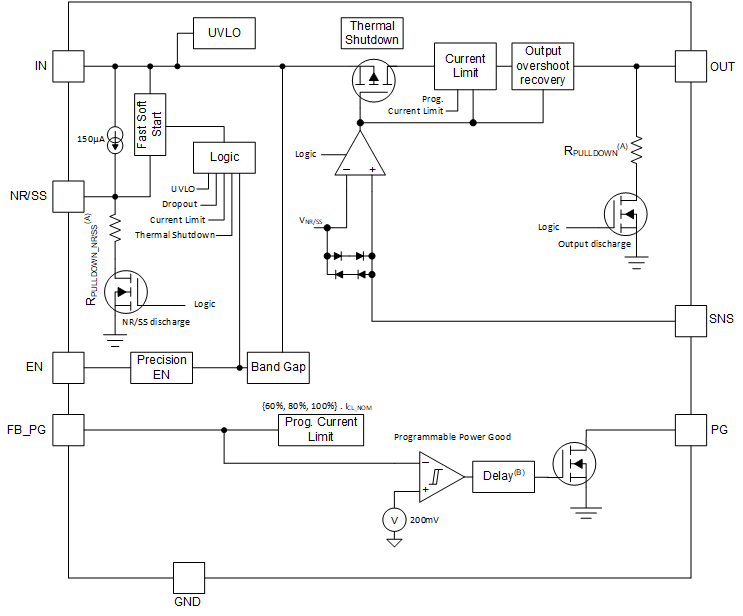
    2. 7.2 Functional Block Diagram
    3. 7.3 Feature Description
      1. 7.3.1 Output Voltage Setting and Regulation
      2. 7.3.2 Ultra-Low Noise and Ultra-High Power-Supply Rejection Ratio (PSRR)
      3. 7.3.3 Programmable Current Limit and Power-Good Threshold
      4. 7.3.4 Programmable Soft Start (NR/SS Pin)
      5. 7.3.5 Precision Enable and UVLO
      6. 7.3.6 Active Discharge
      7. 7.3.7 Thermal Shutdown Protection (TSD)
    4. 7.4 Device Functional Modes
      1. 7.4.1 Normal Operation
      2. 7.4.2 Dropout Operation
      3. 7.4.3 Disabled
      4. 7.4.4 Current-Limit Operation
  9. Application and Implementation
    1. 8.1 Application Information
      1. 8.1.1  Output Voltage Restart (Overshoot Prevention Circuit)
      2. 8.1.2  Precision Enable (External UVLO)
      3. 8.1.3  Undervoltage Lockout (UVLO) Operation
      4. 8.1.4  Dropout Voltage (VDO)
      5. 8.1.5  Power-Good Feedback (FB_PG Pin) and Power-Good Threshold (PG Pin)
      6. 8.1.6  Adjusting the Factory-Programmed Current Limit
      7. 8.1.7  Programmable Soft-Start and Noise-Reduction (NR/SS Pin)
      8. 8.1.8  Inrush Current
      9. 8.1.9  Optimizing Noise and PSRR
      10. 8.1.10 Adjustable Operation
      11. 8.1.11 Paralleling for Higher Output Current and Lower Noise
      12. 8.1.12 Recommended Capacitor Types
      13. 8.1.13 Load Transient Response
      14. 8.1.14 Power Dissipation (PD)
      15. 8.1.15 Estimating Junction Temperature
      16. 8.1.16 TPS7A94EVM-046 Thermal Analysis
    2. 8.2 Typical Application
      1. 8.2.1 Design Requirements
      2. 8.2.2 Detailed Design Procedure
      3. 8.2.3 Application Curves
    3. 8.3 Power Supply Recommendations
    4. 8.4 Layout
      1. 8.4.1 Layout Guidelines
        1. 8.4.1.1 Board Layout
        2. 8.4.1.2 Layout Example
  10. Device and Documentation Support
    1. 9.1 Device Support
      1. 9.1.1 Development Support
        1. 9.1.1.1 Evaluation Modules
        2. 9.1.1.2 Spice Models
      2. 9.1.2 Device Nomenclature
    2. 9.2 Documentation Support
      1. 9.2.1 Related Documentation
    3. 9.3 Receiving Notification of Documentation Updates
    4. 9.4 Support Resources
    5. 9.5 Trademarks
    6. 9.6 Electrostatic Discharge Caution
    7. 9.7 Glossary
  11. 10Mechanical, Packaging, and Orderable Information
    1. 10.1 Mechanical Data

Package Options

Refer to the PDF data sheet for device specific package drawings

Mechanical Data (Package|Pins)
  • DSC|10
Thermal pad, mechanical data (Package|Pins)
Orderable Information

Functional Block Diagram

GUID-20220329-SS0I-P0KC-3PVL-0JCJ7FF6NHXD-low.gif
See the RPULLDOWN output active discharge resistance value in the Electrical Characteristics table.
See the delay value in the Electrical Characteristics table.