SLUSCX8C March 2019 – March 2021 TPS92682-Q1
PRODUCTION DATA
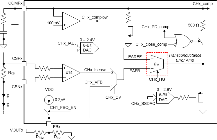
As shown in Figure 7-8, the internal transconductance error amplifier generates an error signal proportional to the difference between the internal programmable 8-bit CHxIADJ-DAC (CH1IADJ Register) and the feedback signal. The feedback signal is the sensed current CHxIsense in CC mode, or the sense output voltage, CHxVFB, in CV mode. The gain gM of the error amplifier is programmable through the CHx_HG bit in the CFG1 Register. The gain values for CHx_HG = 0 or 1 are provided in the Electrical Characteristics. Based on the value of CHx_CV bit in Table 7-4, either CHxIsense or CHxVFB is connected to the input of the error amplifier. Therefore, the TPS92682-Q1 device either operates in CV or CC mode.
The output of the error amplifier is connected to an external compensation network to achieve closed-loop LED current (CC), or output voltage (CV) regulation. In most LED driver applications, a simple integral compensation circuit consisting of a capacitor connected from COMPx output to GND provides a stable response over a wide range of operating conditions. TI recommends a capacitor value between 10 nF and 100 nF as a good starting point. To achieve higher closed-loop bandwidth, a proportional-integral compensator, consisting of a series resistor and a capacitor network connected across the COMPx output and GND, is required. Application and Implementation includes a summarized detailed design procedure.
Figure 7-8 Feedback Connection to the Error Amplifier