JAJSHA9F May   2019  – April 2025 TLV9001-Q1 , TLV9002-Q1 , TLV9004-Q1

PRODMIX  

  1.   1
  2. 特長
  3. アプリケーション
  4. 説明
  5. デバイス比較表
  6. ピン構成および機能
  7. 仕様
    1. 6.1 絶対最大定格
    2. 6.2 ESD 定格
    3. 6.3 推奨動作条件
    4. 6.4 シングル チャネルの熱に関する情報
    5. 6.5 デュアル チャネルの熱に関する情報
    6. 6.6 クワッド チャネルの熱に関する情報
    7. 6.7 電気的特性
    8. 6.8 代表的特性
  8. 詳細説明
    1. 7.1 概要
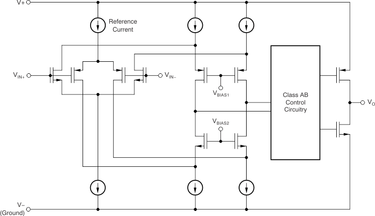
    2. 7.2 機能ブロック図
    3. 7.3 機能説明
      1. 7.3.1 動作電圧
      2. 7.3.2 レール ツー レール入力
      3. 7.3.3 レール ツー レール出力
      4. 7.3.4 過負荷回復
    4. 7.4 デバイスの機能モード
  9. アプリケーションと実装
    1. 8.1 アプリケーション情報
    2. 8.2 代表的なアプリケーション
      1. 8.2.1 TLV900x-Q1 ローサイド電流センシング アプリケーション
        1. 8.2.1.1 設計要件
        2. 8.2.1.2 詳細な設計手順
        3. 8.2.1.3 アプリケーション曲線
      2. 8.2.2 単一電源のフォトダイオード アンプ
        1. 8.2.2.1 設計要件
        2. 8.2.2.2 詳細な設計手順
        3. 8.2.2.3 アプリケーション曲線
    3. 8.3 電源に関する推奨事項
      1. 8.3.1 入力および ESD 保護
    4. 8.4 レイアウト
      1. 8.4.1 レイアウトのガイドライン
      2. 8.4.2 レイアウト例
  10. デバイスおよびドキュメントのサポート
    1. 9.1 ドキュメントのサポート
      1. 9.1.1 関連資料
    2. 9.2 ドキュメントの更新通知を受け取る方法
    3. 9.3 サポート・リソース
    4. 9.4 商標
    5. 9.5 静電気放電に関する注意事項
    6. 9.6 用語集
  11. 10改訂履歴
  12. 11メカニカル、パッケージ、および注文情報

パッケージ・オプション

メカニカル・データ(パッケージ|ピン)
サーマルパッド・メカニカル・データ
発注情報

機能ブロック図

TLV9001-Q1 TLV9002-Q1 TLV9004-Q1