KOKY031B September 2021 – April 2023 BQ25125 , LM5123-Q1 , LMR43610 , LMR43610-Q1 , LMR43620 , LMR43620-Q1 , TPS22916 , TPS3840 , TPS62840 , TPS63900 , TPS7A02
나노 전력 레귤레이터에서 가장 큰 영역 블록 중 하나는 1~10nA 바이어스 레그를 만드는 역할을 하는 전류 레퍼런스입니다. 전류 레퍼런스 블록 내의 전류 바이어스 생성 영역은 저항 구성 요소가 지배합니다. 값이 작은 저항기에 더 작은 전압 바이어스를 적용하면 저항 값이 감소합니다. 하나의 기술은 레퍼런스 바이어스 전류를 형성할 때 ΔVgst/R 또는 ΔVbe/R 회로를 생성합니다.
그림 15 은(는) 거의 0에 가까운 온도 계수 바이어스 전류를 영리하게 구현하여 R1 및 Rbias 저항에 걸쳐 전압 바이어스가 작은 양의 계수 및 음의 계수 바이어스 전류를 생성하는 것을 보여줍니다.

이러한 기술을 통해 패시브 영역을 낮추고 다이 영역을 효과적으로 줄일 수 있습니다. IQ 곱하기 최소 패키지 영역 FOM은 이러한 기법의 영역 효율성을 비교하는 가장 좋은 방법입니다. TPS7A02 장치는 2019년 1mm x 1mm DQN(Dual Flat No Lead) 패키지로 출시되었으며, 웨이퍼 칩스케일 패키지(WCSP)는 2021년에 출시되었습니다. 이 LDO는 10nA mm2 미만으로 업계 최저 수준의 IQ 패키지< 영역 효율 FOM을 자랑합니다. 그림 16 은(는) TPS7A02에 대해 제공되는 DQN 및 WCSP 패키지와 일반적인 0402 커패시터를 나란히 비교한 것을 보여줍니다.
그림 16 DQN 패키지, 0402 커패시터 및 WCSP
패키지에서 TPS7A02의 크기를 나란히 비교.공급 전압 통제기에 유사한 영역 감소 기술을 적용할 때 주요 과제는 10V 이상의 전압을 감지하는> 방법과 여전히 0.5µA 이상의 IQ 레벨을 달성하는 <것입니다. 모니터링 대상 전압의 정전식 감지는 샘플 앤 홀드 기술과 결합하여 다이 영역을 줄이고 응답 시간을 향상시킬 수 있습니다. TPS3840 나노 전력 고입력 전압 통제기는 IQ가 350nA 미만으로, <10V 레일을 직접 모니터링하면서 15μs의 재설정 전파 지연을 달성합니다.
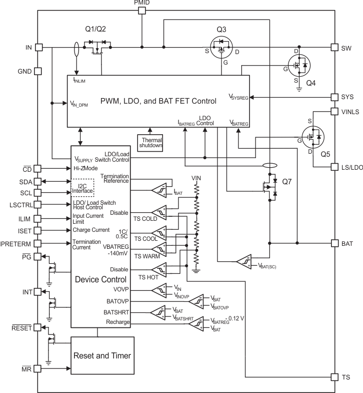
그림 17 나노암페어 충전기 시스템의 시스템 수준
다이어그램.보드 영역을 절약하는 가장 강력한 방법 중 하나는 더 많은 기능을 단일 다이에 통합하는 것입니다. 이러한 통합을 통해 통제기, 레퍼런스 시스템, LDO, 배터리 충전기 및 DC/DC 변환기와 같은 블록이 공통 구성 요소를 공유하는 동시에 결합된 IQ를 줄일 수 있습니다. 그림 17 은(는) 배터리 충전 관리 IC인 BQ25125가 I2C로 여러 저 IQ 기능을 통합하고 유연하게 제어하는 기능을 통해 전체 전원 관리 시스템을 웨어러블, 미터링 및 차량용 센서 IoT 기술에 활용할 수 있는 주요 이점을 제공합니다.