SBAU230C August   2014  – March 2021 ADS8688

 

  1. Trademarks
  2. ADS8688EVM-PDK Overview
  3. EVM Analog Interface
    1. 3.1 ADC Analog Input Connections and Filter
    2. 3.2 Voltage Reference, Aux Input, and Supply Decoupling
  4. Digital Interface
    1. 4.1 Serial Interface (SPI)
    2. 4.2 I2C Bus for Onboard EEPROM
  5. Power Supplies
  6. ADS8688 Initial Setup
    1. 6.1 Software Installation
  7. EVM Operation
    1. 7.1 Connecting the Hardware
    2. 7.2 Modifying Hardware and Using Software to Evaluate Other Devices in the Family
    3. 7.3 EVM GUI Global Settings for ADC Control
    4. 7.4 Time Domain Display
    5. 7.5 Frequency Domain Display
    6. 7.6 Histogram Display
  8. Bill of Materials, Schematics, and Layout
    1. 8.1 Bill of Materials
    2. 8.2 Board Layout
    3. 8.3 Schematic
  9. 10Revision History

Schematic

Figure 8-2 shows the input filter, terminal block, and SMA connections.

GUID-2104D744-A5FA-4F2C-A9F2-90979E6D4943-low.gif Figure 8-2 Input Filter

Figure 8-3 shows the input filter, terminal block, and SMA connections.

GUID-20210312-CA0I-RD3T-LHS6-XWZDPWR3H9P1-low.gif Figure 8-3 ADC and Digital Interface

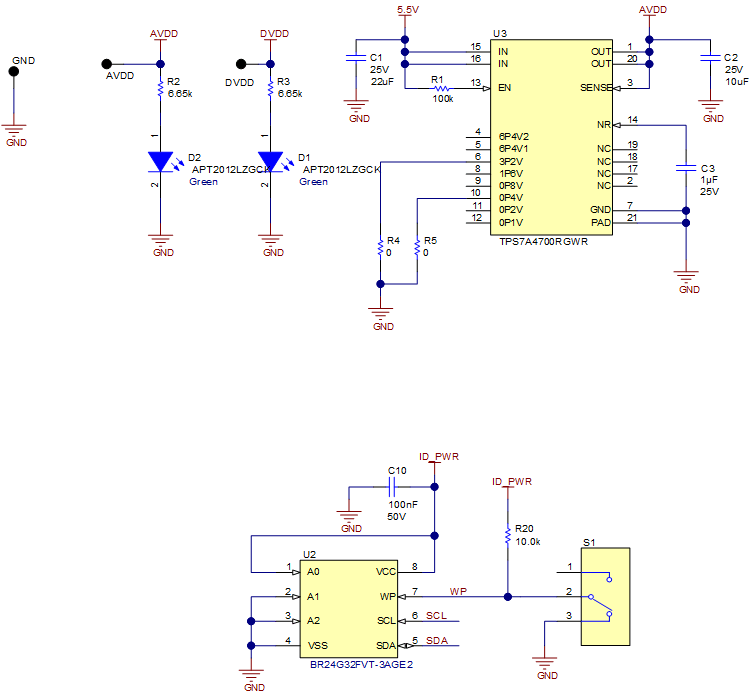
Figure 8-4 shows power and EEPROM connections.

GUID-2328F9F1-8911-45E2-926E-18E492BE776C-low.gif Figure 8-4 Power and EEPROM