SLVAEI5A december 2019 – june 2023 TPS25830-Q1 , TPS25830A-Q1 , TPS25831-Q1 , TPS25840-Q1
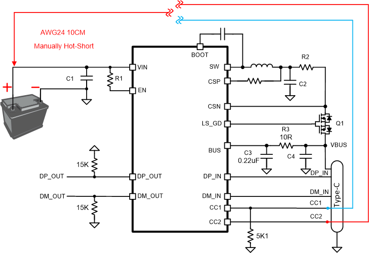
The result of CC1/CC2 shorting to VBAT has nothing to do with the external MOSFET Q1. Figure 2-11 shows the test setup. Figure 2-12 and Figure 2-13 show the test results.
Figure 2-11 Power On CC1/CC2 Short-to-VBAT Test Setup
| CH1 = 2 V/div, CH2 = 5 V/div, CH3 = 5 V/div, 4 µS/div, CC1 = Rd |

| CH1 = 2 V/div, CH2 = 5 V/div, CH3 = 5 V/div, 4 µS/div, CC2 = Rd |