SLVAEI5A december 2019 – june 2023 TPS25830-Q1 , TPS25830A-Q1 , TPS25831-Q1 , TPS25840-Q1
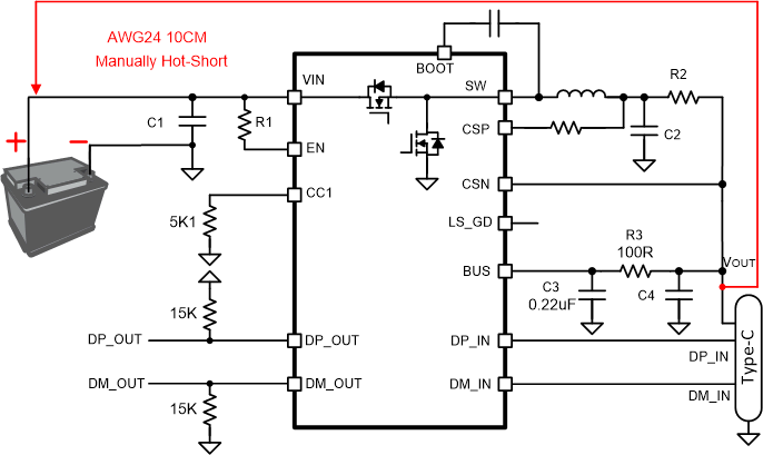
When there is no back-to-back MOSFET, VOUT and CSN are directly connected. At this time, short VOUT to VBAT and VBAT charges the output capacitors C4 and C2. When the voltage of BUS pin exceeds 7 V, the fault is set from high to low. When the Vout/CSN pin voltage exceeds 7.5 V, the converter stops switching. Figure 2-8 shows the test results.
Figure 2-7 Power On VOUT Short-to-VBAT Test Setup
| CH1 = 5 V/div, CH2 = 5 V/div, CH3 = 10 V/div, 100 µS/div |