SLVAEI5A december   2019  – june 2023 TPS25830-Q1 , TPS25830A-Q1 , TPS25831-Q1 , TPS25840-Q1

 

  1.   1
  2.   TPS25830, TPS25831-Q1, and TPS25840-Q1 Short-to-Battery Application
  3.   Trademarks
  4. 1Introduction
  5. 2Short-to-Battery Conventional Application
    1. 2.1 External FET VBUS/DP_IN/DM-IN Short-to-VBAT Application
      1. 2.1.1 VBUS Short-to-VBAT Application
      2. 2.1.2 DP_IN/DM_IN Short-to-VBAT Application
      3. 2.1.3 VBUS /DP_IN/DP_IN Short-to-VBAT Application Summary
    2. 2.2 Without External FET VOUT/DP_IN/DM-IN Short-to-VBAT Application
      1. 2.2.1 VOUT/CSN Short-to-VBAT Application
      2. 2.2.2 DP_IN/DM_IN Short-to-VBAT Application
      3. 2.2.3 VOUT/DP_IN/DP_IN Short-to-VBAT Application Summary
    3. 2.3 CC1/CC2 Short-to-VBAT Application
  6. 3Short-to-Battery Special Application
    1. 3.1 External FET VBUS/DP_IN/DM-IN Short-to-VBAT Application
      1. 3.1.1 VBUS Short-to-VBAT Application
      2. 3.1.2 DP_IN/DM_IN Short-to-VBAT Application
      3. 3.1.3 VBUS/DP_IN/DM-IN Short-toVBAT Application Summary
    2. 3.2 Without External FET VOUT/DP_IN/DM-IN Short-to-VBAT Application
      1. 3.2.1 VOUT Short-to-VBAT Application
      2. 3.2.2 DP_IN/DM_IN Short-to-VBAT Application
      3. 3.2.3 VOUT /DP_IN/DM-IN Short-to-VBAT Application Summary
  7. 4Short-to-Battery Connect to TVS Application
    1. 4.1 VBUS Short-to-VBAT Connect to TVS Application
    2. 4.2 VOUT Short-to-VBAT Connect to TVS Application
    3. 4.3 DP/DM Short-to-VBAT Connect to TVS Application
    4. 4.4 CC1/CC2 Short-to-VBAT Connect to TVS Application
  8. 5Revision History

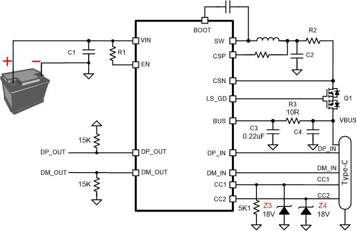
CC1/CC2 Short-to-VBAT Connect to TVS Application

If the voltage exceeds 18 V when CC1/CC2 shorts to VBAT, TI recommends connecting a 18-V TVS diode between VBUS and GND, as shown with Z3 in Figure 4-4.

GUID-F6C25EB9-FD69-4130-B5EA-108548C98CE7-low.gifFigure 4-4 CC1/CC2 Short-to-VBAT Connect to TVS Setup