SBOS394E November   2007  – July 2019 VCA824

PRODUCTION DATA.  

  1. Features
  2. Applications
  3. Description
    1.     Device Images
      1.      Differential Equalizer
      2.      Differential Equalization of an RC Load
  4. Revision History
  5. Device Comparison Table
  6. Pin Configuration and Functions
    1.     Pin Functions
  7. Specifications
    1. 7.1 Absolute Maximum Ratings
    2. 7.2 ESD Ratings
    3. 7.3 Recommended Operating Conditions
    4. 7.4 Thermal Information
    5. 7.5 Electrical Characteristics: VS = ±5 V
    6. 7.6 Typical Characteristics: VS = ±5 V, AVMAX = 2 V/V
    7. 7.7 Typical Characteristics: VS = ±5 V, AVMAX = 10 V/V
    8. 7.8 Typical Characteristics: VS = ±5 V, AVMAX = 40 V/V
  8. Detailed Description
    1. 8.1 Overview
    2. 8.2 Functional Block Diagram
    3. 8.3 Feature Description
    4. 8.4 Device Functional Modes
      1. 8.4.1 Maximum Gain Of Operation
      2. 8.4.2 Output Current And Voltage
      3. 8.4.3 Input Voltage Dynamic Range
      4. 8.4.4 Output Voltage Dynamic Range
      5. 8.4.5 Bandwidth
      6. 8.4.6 Offset Adjustment
      7. 8.4.7 Noise
      8. 8.4.8 Input and ESD Protection
  9. Application and Implementation
    1. 9.1 Application Information
      1. 9.1.1 Difference Amplifier
      2. 9.1.2 Differential Equalizer
      3. 9.1.3 Differential Cable Equalizer
      4. 9.1.4 Voltage-Controlled Lowpass Filter [application sub]
      5. 9.1.5 Wideband Variable Gain Amplifier Operation
    2. 9.2 Typical Application
      1. 9.2.1 Design Requirements
      2. 9.2.2 Detailed Design Procedure
      3. 9.2.3 Application Curve
  10. 10Power Supply Recommendations
  11. 11Layout
    1. 11.1 Layout Guidelines
      1. 11.1.1 Thermal Considerations
    2. 11.2 Layout Example
  12. 12Device and Documentation Support
    1. 12.1 Device Support
      1. 12.1.1 Development Support
        1. 12.1.1.1 Demonstration Boards
    2. 12.2 Receiving Notification of Documentation Updates
    3. 12.3 Community Resources
    4. 12.4 Trademarks
    5. 12.5 Electrostatic Discharge Caution
    6. 12.6 Glossary
  13. 13Mechanical, Packaging, and Orderable Information

Package Options

Mechanical Data (Package|Pins)
Thermal pad, mechanical data (Package|Pins)
Orderable Information

Differential Cable Equalizer

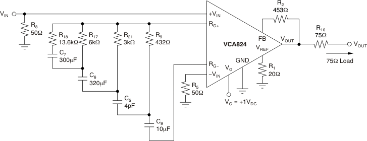
A differential cable equalizer can easily be implemented using the VCA824. An example of a cable equalization for 100 feet of Belden Cable 1694F is illustrated in Figure 73, with Figure 72 showing the result for this implementation. This implementation has a maximum error of 0.2 dB from DC to 70 MHz.

VCA824 ai_cable-g_bos394.gifFigure 72. Cable Attenuation vs Equalizer Gain

Note that this implementation shows the cable attenuation side-by-side with the equalization in the same plot. For a given frequency, the equalization function realized with the VCA824 matches the cable attenuation. The circuit in Figure 73 is a driver circuit. To implement a receiver circuit, the signal is received differentially between the +VIN and –VIN inputs.

VCA824 ai_diff_cable_bos394.gifFigure 73. Differential Cable Equalizer