SLOA277B january   2019  – july 2023 LM124 , LM124-N , LM124A , LM158 , LM158-N , LM158A , LM224 , LM224-N , LM224A , LM258 , LM258-N , LM258A , LM2902 , LM2902-N , LM2902-Q1 , LM2902K , LM2902KAV , LM2904 , LM2904-N , LM2904-Q1 , LM2904B , LM2904B-Q1 , LM2904BA , LM321 , LM324 , LM324-N , LM324A , LM358 , LM358-N , LM358A , LM358B , LM358BA , TS321 , TS321-Q1

 

  1.   1
  2.   Abstract
  3.   Trademarks
  4. 1Devices Covered in Application Note
    1. 1.1 Common Schematic
    2. 1.2 Base Part Numbers
    3. 1.3 Input Voltage Offset Grades
    4. 1.4 Maximum Supply Voltage
    5. 1.5 High Reliability Options
    6. 1.6 HBM ESD Grade
    7. 1.7 LM358B, LM358BA, LM2904B, LM2904BA, LM324B, LM2902B
  5. 2Input Stage Considerations
    1. 2.1 Input Stage Schematic
    2. 2.2 Input Common Mode Range
    3. 2.3 Input Impedance
    4. 2.4 Phase Reversal
  6. 3Output Stage Considerations
    1. 3.1 Output Stage Schematic, VOL and IOL
    2. 3.2 IOL and Common Mode Voltage
    3. 3.3 Output Stage Schematic, VOH and IOH
    4. 3.4 Short Circuit Sourcing Current
    5. 3.5 Output Voltage Limitations
  7. 4AC Performance
    1. 4.1 Slew Rate and Bandwidth
    2. 4.2 Slew Rate Variability
    3. 4.3 Output Crossover Time Delay
    4. 4.4 First Crossover Example
    5. 4.5 Second Crossover Example
  8. 5Low VCC Guidance
    1. 5.1 Low VCC Input Range Supporting –40°C
    2. 5.2 Low VCC Output Range Supporting –40°C
    3. 5.3 Low VCC Audio Amplifier Example
  9. 6Comparator Usage
    1. 6.1 Op Amp Limitations
    2. 6.2 Input and Output Voltage Ranges
    3. 6.3 Overload Recovery
    4. 6.4 Slew Rate
  10. 7Unused Amp Connections and Inputs Connected Directly to Ground
    1. 7.1 Do Not Connect Inputs Directly to Ground
    2. 7.2 Unused Amplifier Connections
  11. 8Conclusion
  12. 9Revision History

Low VCC Audio Amplifier Example

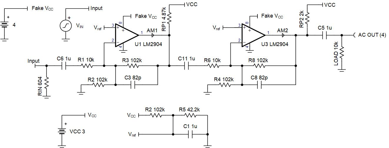
To demonstrate that 3 V is a usable yet challenging supply voltage, an example involving a 3-V audio pre-amplifier with LM2904DR is considered (see Figure 5-2). This amplifier has a 40-dB bandpass gain and –3-dB corners at 30 Hz and 10 kHz. Pull up resistors (RP1, RP2) were added to increase the output range to 0.9 V to 2.7 V at the worst case temperature of –40°C. For a maximum output swing without clipping, an output bias point of 1.76 V was used, which is halfway between the expected VOL and VOH values, and the input bias point is was at half of the output, 0.88 V because it is simple and meets the 0-V to 1-V input range. Higher temperature will improve the VOL range and a higher VCC will improve the VOH range. This means there is more design margin against low peak output clipping at warmer temperatures and more design margin against high peak output clipping with a larger VCC.

GUID-64BE6040-C985-4D59-9972-F7802DFACCD3-low.gif Figure 5-2 3-V Audio Bandpass Amplifier Schematic

For the resulting simulation to work correctly, a "fake" VCC set to 4 V was used because the LM2904 model does not support pull up resistors that improve VOH. The model fights the pull up resistor, but real-world devices will not do so. AM1 and AM2 simulation meters are used to check the output current's magnitude and polarity. Ensure the current meters are more negative than –100 µA. The current needs to be greater than a strong constant current sink sample so the PNP emitter follower always conducts some current to prevent crossover time delay. Figure 5-3 is the simulation result for the output voltage and output currents. The minimum negative output current is more negative than –100 µA with an 8-mV peak input signal.

GUID-B232D303-2FA3-4B1D-803F-23D76C947489-low.gifFigure 5-3 Simulation of 1-kHz Sine Wave Transient

Figure 5-4 shows the bench test results for VCC = 3 V at Ta = –40°C. From the resulting plots, the maximum output without clipping was 1.82 Vpp. The top waveform is the U3 output and the bottom waveform is the input signal. Figure 5-5 shows the plot of gain vs frequency at VCC = 3 V, Ta = 25°C.

From this discussion we can conclude that 3-V supply designs can be used successfully. However, applications using 5-V or higher supply will be easier to design.

GUID-A7FDF592-AB03-4584-8C01-34635660EB4C-low.gifFigure 5-4 Bench Testing 1-kHz Maximum Amplitude Without Clipping Waveforms
GUID-B5629FF6-2765-4F8D-A6B6-DA27A581BB16-low.gifFigure 5-5 Amplifier Voltage Gain vs Frequency