SLLA497 September   2020 TMS320F28P550SG , TMS320F28P550SJ , TMS320F28P559SG-Q1 , TMS320F28P559SJ-Q1

 

  1.   1
  2.   2
    1.     3
    2.     4
  3.   5
    1.     6
    2.     7
  4.   8
    1.     9
    2.     10
    3.     11
    4.     12
    5.     13
    6.     14
    7.     15
  5.   16
    1.     17
    2.     18
    3.     19
    4.     20
    5.     21
  6.   22
    1.     23
    2.     24
  7.   25
  8.   26

Three-phase ANPC/NPC Three-level PFC

Figure 3-6 illustrates the basic topology of the Neutral Point Clamped converter. This is similar to the single-phase NPC multilevel topology seen before which has been extended to the three phases where all switches of this topology are needed to block only half the bus voltage. Hence the voltage stress on the devices is the lowest among all the topologies discussed so far. Therefore this topology can be easily scaled across multiple platforms for implementation with SiC, GaN, and Si MOSFET depending on the power level, cost, and target efficiency.

GUID-20200626-SS0I-WXF5-ZS8V-74P2FPQKBRLT-low.gifFigure 3-6 Three-phase Three-level NPC .

Since only half of the voltage has to be switched and this also cuts the switching losses in the MOSFETs by half, it is possible to use 600-V components instead of 1200-V types. On top of that, in the 600-V technology much faster components are available than in 1200 V. This leads to further reduction of the switching losses. The Neutral Point Clamped topology will have lower ripple in the output current and half of the output voltage transient. This will reduce the effort for filtering and isolation in the filter inductor. Hence we can achieve high-power density with less inductance needed to regulate the THD of the current waveform. Multilevel converters not only generate the output voltages with very low disturbance, but also can minimize the dv/dt stresses across devices thereby electromagnetic interference (EMI) issues can be reduced. Moreover, this topology also offers bidirectional transfer of power and is preferred choice for switching frequencies greater than 50 kHz owing to lesser switching losses and greater efficiency.

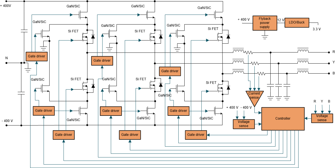
One particular drawback is the high number of power semiconductor switches needed. Despite the fact that lower voltage rated switches can be utilized in a multilevel converter, each switch needs a linked gate drive circuit and also the control is quite complex with the increased number of devices. As this topology uses both active semiconductor switches and diodes, their unsymmetrical distribution of losses across the power stage and thermal management can be quite challenging. In many situations, to have a more symmetrical loss distribution, the diodes of the NPC topology are replaced with active switches. This gives rise to an Active Neutral Point Clamped (ANPC) converter topology as Figure 3-7 shows. Also with reduced blocking voltage across all switches, Gallium Nitride (GaN) can be used for the high-frequency switches in this topology which improves efficiency and power density of the converter.

GUID-20200626-SS0I-NRX4-M1C1-JQP2DJSXGZSM-low.gifFigure 3-7 Three-phase Three-level ANPC.