TIDUEB8C July   2018  – March 2021 TPS274160

 

  1.   Description
  2.   Resources
  3.   Features
  4.   Applications
  5.   5
  6. 1System Description
    1. 1.1 Key System Specifications
  7. 2System Overview
    1. 2.1 Block Diagram
    2. 2.2 Highlighted Products
      1. 2.2.1 LM5165
      2. 2.2.2 TLC59282
      3. 2.2.3 TPS4H160-Q1
      4. 2.2.4 INA253
      5. 2.2.5 TIOL111
    3. 2.3 System Design Theory
      1. 2.3.1 IO-Link PHY
      2. 2.3.2 Current Sink
      3. 2.3.3 Power Supply for L+
      4. 2.3.4 Power Supply
      5. 2.3.5 Pinouts
    4. 2.4 Software Frame Handler
      1. 2.4.1 PRU-ICSS IO-Link Frame-Handler
        1. 2.4.1.1 Performance Advantages and Benefits
        2. 2.4.1.2 Principle of Operation
  8. 3Hardware, Software, Testing Requirements, and Test Results
    1. 3.1 Required Hardware and Software
      1. 3.1.1 Hardware
      2. 3.1.2 Software
    2. 3.2 Testing and Results
      1. 3.2.1 Test Setup
      2. 3.2.2 Test Results
        1. 3.2.2.1 IO-Link Wake-Up Pulse
        2. 3.2.2.2 L+ Turnon Behavior
        3. 3.2.2.3 Current Sink on CQ
        4. 3.2.2.4 Residue Voltage
        5. 3.2.2.5 IO-Link Physical Layer Test Summary
        6. 3.2.2.6 Current Sense on Each Port
        7. 3.2.2.7 TPS4H160 Thermal Behavior
  9. 4Design Files
    1. 4.1 Schematics
    2. 4.2 Bill of Materials
    3. 4.3 PCB Layout Recommendations
      1. 4.3.1 Layout Prints
    4. 4.4 Altium Project
    5. 4.5 Gerber Files
    6. 4.6 Assembly Drawings
  10. 5Software Files
  11. 6Related Documentation
    1. 6.1 Trademarks
  12. 7About the Author
  13. 8Revision History

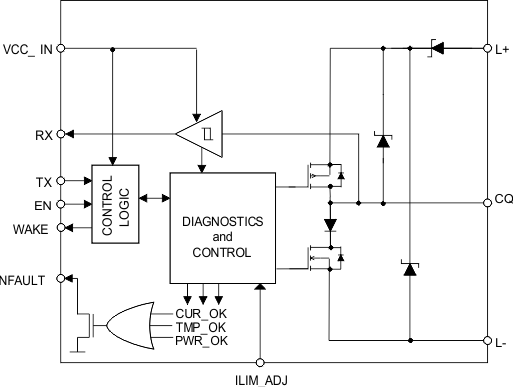
TIOL111

The robust TIOL111 family of transceivers implements the IO-Link interface for industrial point-to-point communication. When a device is connected to an IO-Link master through a three-wire interface, the master can initiate communication and exchange data with the remote node while the TIOL111 device acts as a complete physical layer for the communication.

These devices are capable of withstanding up to 1 kV (500 Ω) of IEC 61000-4-5 surge and feature integrated reverse-polarity protection.

A simple pin-programmable interface allows for easy interfacing to the controller circuits. The output current limit can be configured using an external resistor.

Fault reporting and internal protection functions are provided for undervoltage, short-circuit current, and overtemperature.

GUID-58F1BBEF-4E56-4BD1-AD34-6D4CA9ADB020-low.gifFigure 2-6 TIOL111 Block Diagram

Features of the TIOL111 device:

  • PNP, NPN or IO-Link configurable output
    • IEC 61131-9 COM1, COM2 and COM3 data rate support
  • 50-mA to 350-mA configurable current limit
  • Tolerant to ±65-V transients < 100 µs
  • Reverse polarity protection of up to 55 V on L+, CQ and L–
  • Integrated EMC protection on L+ and CQ
  • Integrated LDO options for up to 20-mA current