SWRS215E April 2019 – December 2024 CC3235S , CC3235SF
PRODUCTION DATA
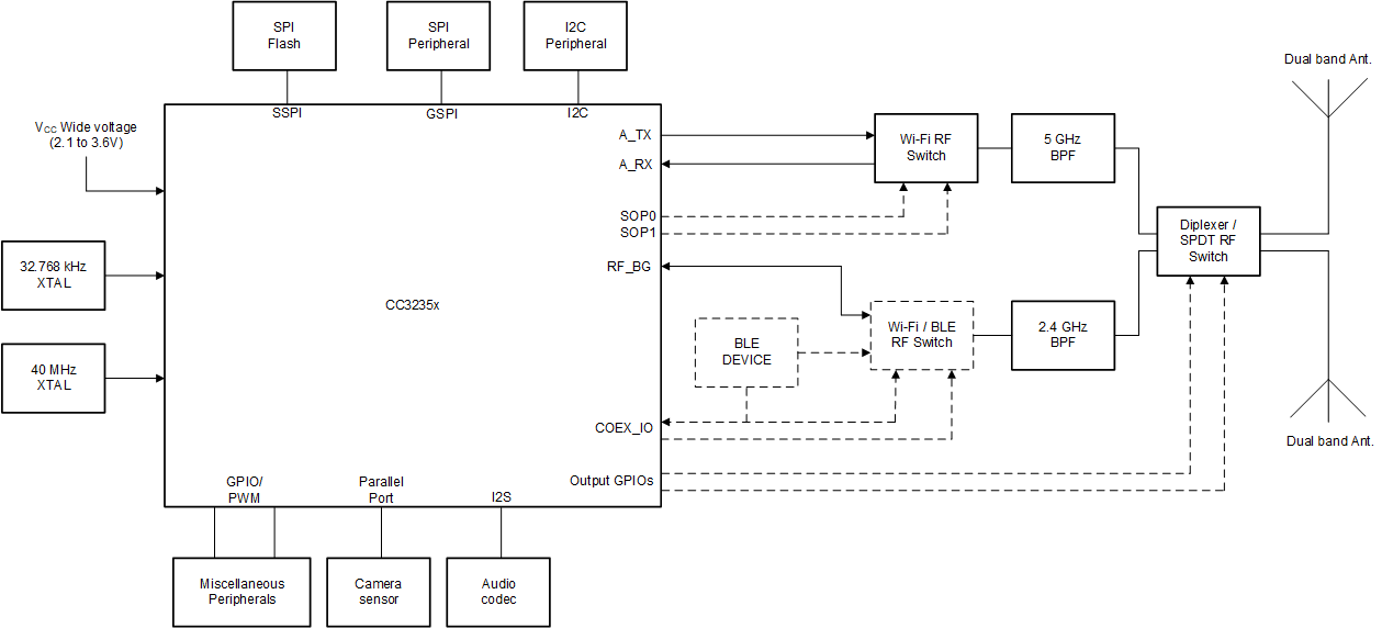
Figure 4-1 shows the functional block diagram of the CC3235x SimpleLink™ Wi-Fi® solution.

Figure 4-2 shows the hardware overview for the CC3235x device.
Figure 4-2 CC3235x Hardware OverviewFigure 4-3 shows an overview of the embedded software in the CC3235x device.
Figure 4-3 CC3235x Embedded Software Overview