SNVSB29C October 2018 – June 2021 LM5143-Q1
PRODUCTION DATA
The LM5143-Q1 outputs can be independently configured for one of the two fixed output voltages with no external feedback resistors, or adjusted to the desired voltage using an external resistor divider. VOUT1 or VOUT2 can be configured as a 3.3-V output by connecting the corresponding FB pin to VDDA, or a 5-V output by connecting FB to AGND. The FB1 and FB2 connections (either VDDA or GND) are detected during power up. The configuration settings are latched and cannot be changed until the LM5143-Q1 is powered down with the VCC voltage decreasing below its falling UVLO threshold, and then powered up again.
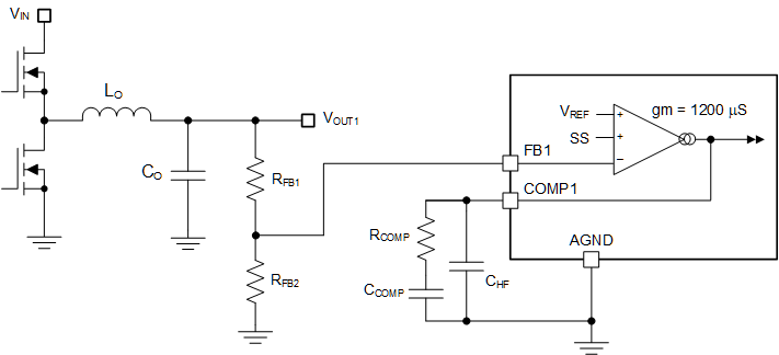
Alternatively, the output voltage can be set using external resistive dividers from the output to the relevant FB pin. The output voltage adjustment range is between 0.6 V and 55 V. The regulation threshold at FB is 0.6 V (VREF). Use Equation 5 to calculate the upper and lower feedback resistors, designated RFB1 and RFB2, respectively. See Figure 8-3.

The recommended starting value for RFB2 is between 10 kΩ and 20 kΩ.
Figure 8-3 Control
Loop Error AmplifierThe Thevenin equivalent impedance of the resistive divider connected to the FB pin must be greater than 5 kΩ for the LM5143-Q1 to detect the divider and set the channel to the adjustable output mode.

If a low IQ mode is required, take care when selecting the external resistors. The extra current drawn from the external divider is added to the LM5143-Q1 ISTANDBY current (15 µA typical). The divider current reflected to VIN is divided down by the ratio of VOUT/VIN. For example, if VOUT is set to 5.55 V with RFB1 equal to 82.5 kΩ and RFB2 equal to 10 kΩ, use Equation 7 to calculate the input current from a 12-V input required to supply the current in the feedback resistors.
