JAJST33A April   2017  – September 2025 REF31-Q1

PRODUCTION DATA  

  1.   1
  2. 特長
  3. アプリケーション
  4. 説明
  5. デバイス比較表
  6. ピン構成および機能
  7. 仕様
    1. 6.1 絶対最大定格
    2. 6.2 ESD 定格
    3. 6.3 推奨動作条件
    4. 6.4 熱に関する情報
    5. 6.5 電気的特性
    6. 6.6 代表的特性
  8. 詳細説明
    1. 7.1 概要
    2. 7.2 機能ブロック図
    3. 7.3 機能説明
      1. 7.3.1 電源電圧
      2. 7.3.2 熱ヒステリシス
      3. 7.3.3 温度ドリフト
      4. 7.3.4 ノイズ性能
      5. 7.3.5 長期安定性
      6. 7.3.6 ロード レギュレーション
    4. 7.4 デバイスの機能モード
      1. 7.4.1 負のリファレンス電圧
      2. 7.4.2 データ収集
  9. アプリケーションと実装
    1. 8.1 アプリケーション情報
    2. 8.2 代表的なアプリケーション
      1. 8.2.1 設計要件
      2. 8.2.2 詳細な設計手順
      3. 8.2.3 アプリケーション曲線
    3. 8.3 電源に関する推奨事項
    4. 8.4 レイアウト
      1. 8.4.1 レイアウトのガイドライン
      2. 8.4.2 レイアウト例
  10. デバイスおよびドキュメントのサポート
    1. 9.1 デバイス サポート
    2. 9.2 ドキュメントの更新通知を受け取る方法
    3. 9.3 サポート・リソース
    4. 9.4 商標
    5. 9.5 静電気放電に関する注意事項
    6. 9.6 用語集
  11. 10改訂履歴
  12. 11メカニカル、パッケージ、および注文情報

パッケージ・オプション

メカニカル・データ(パッケージ|ピン)
サーマルパッド・メカニカル・データ
発注情報

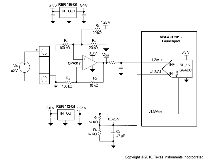
代表的なアプリケーション

図 8-2 に、低消費電力のリファレンス / コンディショニング回路を示します。この回路は、MSP430™ 内部の ADC や類似の単一電源 ADC などの、単一電源を使用する低消費電力 16 ビット ΔΣ ADC の適切な入力範囲内で、バイポーラ入力電圧を減衰およびレベルシフトします。高精度のリファレンス回路を使用して、入力信号のレベル シフト、ADC リファレンス電圧の供給、低消費電力アナログ回路用の安定した電源電圧の生成を行います。低消費電力でゼロドリフトのオペアンプ回路を使用して、入力信号を減衰およびレベル シフトします。

REF31-Q1 低消費電力 ADC 向けの低消費電力リファレンス / バイポーラ電圧コンディショニング回路図 8-2 低消費電力 ADC 向けの低消費電力リファレンス / バイポーラ電圧コンディショニング回路