SCDS390B September 2018 – March 2025 TMUX1511
PRODUCTION DATA
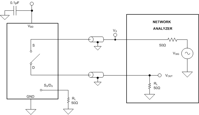
Off isolation is defined as the ratio of the signal at the drain pin (Dx) of the device when a signal is applied to the source pin (Sx) of an off-channel. The characteristic impedance, Z0, for the measurement is 50Ω. Figure 6-11 shows the setup used to measure off isolation. Use off isolation equation to compute off isolation.
Figure 6-11 Off Isolation Measurement Setup