SLVAE30E February   2021  – March 2021 TPS1H000-Q1 , TPS1H100-Q1 , TPS1H200A-Q1 , TPS1HA08-Q1 , TPS25200-Q1 , TPS27S100 , TPS2H000-Q1 , TPS2H160-Q1 , TPS2HB16-Q1 , TPS2HB35-Q1 , TPS2HB50-Q1 , TPS2HC08-Q1 , TPS4H000-Q1 , TPS4H160-Q1

 

  1.   Trademarks
  2. 1Introduction
  3. 2Driving Resistive Loads
    1. 2.1 Background
    2. 2.2 Application Example
    3. 2.3 Why Use a Smart High Side Switch?
      1. 2.3.1 Accurate Current Sensing
      2. 2.3.2 Adjustable Current Limiting
    4. 2.4 Selecting the Right Smart High Side Switch
      1. 2.4.1 Power Dissipation Calculation
      2. 2.4.2 PWM and Switching Loss
  4. 3Driving Capacitive Loads
    1. 3.1 Background
    2. 3.2 Application Examples
    3. 3.3 Why Use a Smart High Side Switch?
      1. 3.3.1 Capacitive Load Charging
      2. 3.3.2 Inrush Current Mitigation
        1. 3.3.2.1 Capacitor Charging Time
      3. 3.3.3 Thermal Dissipation
      4. 3.3.4 Junction Temperature During Capacitive Inrush
      5. 3.3.5 Over Temperature Shutdown
      6. 3.3.6 Selecting the Correct Smart High Side Switch
  5. 4Driving Inductive Loads
    1. 4.1 Background
    2. 4.2 Application Examples
    3. 4.3 Why Use a Smart High Side Switch?
    4. 4.4 Turn-On Phase
    5. 4.5 Turn-Off Phase
      1. 4.5.1 Demagnetization Time
      2. 4.5.2 Instantaneous Power Losses During Demagnetization
      3. 4.5.3 Total Energy Dissipated During Demagnetization
      4. 4.5.4 Measurement Accuracy
      5. 4.5.5 Application Example
      6. 4.5.6 Calculations
      7. 4.5.7 Measurements
    6. 4.6 Selecting the Correct Smart High Side Switch
  6. 5Driving LED Loads
    1. 5.1 Background
    2. 5.2 Application Examples
    3. 5.3 LED Direct Drive
    4. 5.4 LED Modules
    5. 5.5 Why Use a Smart High Side Switch?
    6. 5.6 Open Load Detection
    7. 5.7 Load Current Sensing
    8. 5.8 Constant Current Source
      1. 5.8.1 Selecting the Correct Smart High Side Switch
  7. 6Appendix
    1. 6.1 Transient Thermal Impedance Data
    2. 6.2 Demagnitization Energy Capability Data
  8. 7References
  9. 8Revision History

Open Load Detection

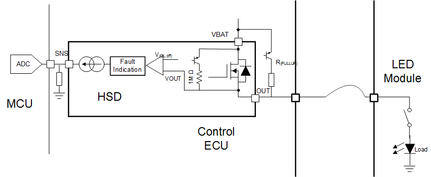
As systems become more intelligent it is important to have robust diagnostic features. One common issue is open loads created by wire breaks, mis-wiring, or open circuit failures. It is desirable that systems would be able to independently diagnose these failures and report the issue back to a microcontroller. TI Smart High Side Switches enable open load detection and reporting both when the switch is turned on and off. Open load detection, including external circuitry, is shown in Figure 5-3.

GUID-50EA262A-CE12-4201-9B3C-6E94E12F1A23-low.gifFigure 5-3 Open Load Detection Schematic

Open load detection requires a pull-up resistance from the output to the battery. This pull-up resistance can be either external or integrated into the Smart High Side Switch. This large pull-up means that when a load is attached it will pull the switch output close to 0 V, but when no load is attached the output will be pulled close to the supply voltage. The Smart High Side Switch then measures the output voltage and reports an open load if it measures a voltage close to the supply.

When the switch is turned on, the internal Smart High Side Switch current sense diagnostic will notify on open load condition as the output current will go to zero. TI devices have very high current sense accuracy at the low currents. This accuracy can range down to a few milliamps of current accuracy so the current drop out can be easily measured. Some TI devices like TPS1H200-Q1 and TPS1H000-Q1 do not provide an analog sense current output; instead they will trigger a FAULT signal when the current falls below the open load detection threshold.

When the switch is turned off the devices will still detect for open load and report out through a FAULT signal or the current sense output. One disadvantage of open load detection is that the pull-up resistor adds a current path that will put a small amount of current through the LEDs even when the switch is turned off which can sometimes cause a dim LED glow.