SLVAE30E February   2021  – March 2021 TPS1H000-Q1 , TPS1H100-Q1 , TPS1H200A-Q1 , TPS1HA08-Q1 , TPS25200-Q1 , TPS27S100 , TPS2H000-Q1 , TPS2H160-Q1 , TPS2HB16-Q1 , TPS2HB35-Q1 , TPS2HB50-Q1 , TPS4H000-Q1 , TPS4H160-Q1

 

  1.   Trademarks
  2. 1Introduction
  3. 2Driving Resistive Loads
    1. 2.1 Background
    2. 2.2 Application Example
    3. 2.3 Why Use a Smart High Side Switch?
      1. 2.3.1 Accurate Current Sensing
      2. 2.3.2 Adjustable Current Limiting
    4. 2.4 Selecting the Right Smart High Side Switch
      1. 2.4.1 Power Dissipation Calculation
      2. 2.4.2 PWM and Switching Loss
  4. 3Driving Capacitive Loads
    1. 3.1 Background
    2. 3.2 Application Examples
    3. 3.3 Why Use a Smart High Side Switch?
      1. 3.3.1 Capacitive Load Charging
      2. 3.3.2 Inrush Current Mitigation
        1. 3.3.2.1 Capacitor Charging Time
      3. 3.3.3 Thermal Dissipation
      4. 3.3.4 Junction Temperature During Capacitive Inrush
      5. 3.3.5 Over Temperature Shutdown
      6. 3.3.6 Selecting the Correct Smart High Side Switch
  5. 4Driving Inductive Loads
    1. 4.1 Background
    2. 4.2 Application Examples
    3. 4.3 Why Use a Smart High Side Switch?
    4. 4.4 Turn-On Phase
    5. 4.5 Turn-Off Phase
      1. 4.5.1 Demagnetization Time
      2. 4.5.2 Instantaneous Power Losses During Demagnetization
      3. 4.5.3 Total Energy Dissipated During Demagnetization
      4. 4.5.4 Measurement Accuracy
      5. 4.5.5 Application Example
      6. 4.5.6 Calculations
      7. 4.5.7 Measurements
    6. 4.6 Selecting the Correct Smart High Side Switch
  6. 5Driving LED Loads
    1. 5.1 Background
    2. 5.2 Application Examples
    3. 5.3 LED Direct Drive
    4. 5.4 LED Modules
    5. 5.5 Why Use a Smart High Side Switch?
    6. 5.6 Open Load Detection
    7. 5.7 Load Current Sensing
    8. 5.8 Constant Current Source
      1. 5.8.1 Selecting the Correct Smart High Side Switch
  7. 6Appendix
    1. 6.1 Transient Thermal Impedance Data
    2. 6.2 Demagnitization Energy Capability Data
  8. 7References
  9. 8Revision History

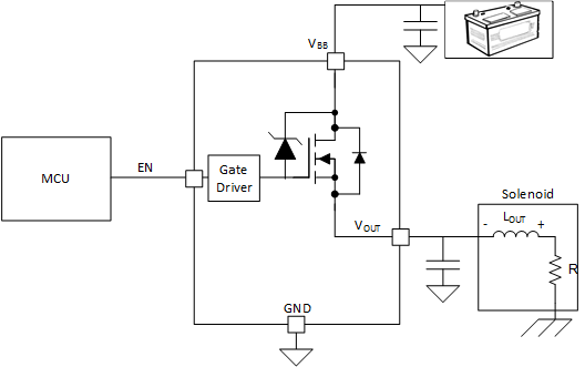
Application Examples

Common inductive loads include a variety of relays and solenoids with up to 1500mH inductance and a steady state current of up to 5A. Motors and resistive loads connected with long cables, especially in industrial systems, are also inductive in their nature. One common example, seen in Figure 4-1, is driving solenoids in industrial applications like factory automation systems.

GUID-48C02D11-8ABE-47AE-A909-DA82822D2364-low.gifFigure 4-1 Solenoid Application Example

In this example, the Smart High Side Switch is controlling power between a car battery and a solenoid. Solenoids are needed in automotive applications to provide a large initial current to the car engine starter so their operation is critical to turning the vehicle on. The Smart High Side Switch provides a current to the inductive coil in the solenoid which will close the contacts for the primary current to start the engine. Because this solenoid is inductive in nature it must be ensured that the Smart High Side Switch can effectively manage the challenges of both turning on and turning off the solenoid. This is a critical feature of the vehicle so proper design is necessary for the switch to operate.

Solenoids are not the only common applications that have an inductive load profile. PTC Relays, valves, electric motors, and transformers will all have a predominantly inductive load to drive. For any of these loads it is essential to ensure a proper understanding of the theory and design for an output load driving stage.