SLYY203B September 2021 – April 2023 BQ25125 , LM5123-Q1 , LMR43610 , LMR43610-Q1 , LMR43620 , LMR43620-Q1 , TPS22916 , TPS3840 , TPS62840 , TPS63900 , TPS7A02
One of the largest-area blocks in nanopower regulators is the current reference, which is responsible for creating 1- to 10-nA bias legs. The current bias generation area within the current reference block is dominated by resistor components. Applying smaller voltage biases across small-value resistors will reduce resistor values. One technique generates ∆Vgst/R or ∆Vbe/R circuits when forming a reference bias current.
Figure 15 shows a clever implementation of an almost zero-temperature coefficient bias current, creating positive and negative coefficient temperature bias currents with a small voltage bias across resistors R1 and Rbias.

These techniques enable a lower passive area, and effectively a smaller die area. The IQ-multiplied-by- smallest-package-area FOM is the best way to compare the area efficiency of such techniques. The TPS7A02 device was released in a 1-mm-by-1-mm dual-flat-no-leads (DQN) package in 2019, while its wafer chip-scale package (WCSP) counterpart released in 2021. This LDO boasts one of the industry’s lowest-IQ-package-area-efficiency FOMs at <10 nA-mm2. Figure 16 demonstrates a side-by-side comparison of the typical 0402 capacitor vs the DQN and WCSP package offered for TPS7A02.
Figure 16 Side-by-side size comparison
of TPS7A02 in a DQN package, 0402 capacitor and WCSP package.When applying similar area-reduction techniques to supply voltage supervisors, the primary challenge is how to sense voltages >10V and still achieve IQ levels <0.5µA. Capacitive sensing of the monitored voltage, combined with sample-and-hold techniques, can reduce the die area and improve the response time. The TPS3840 nanopower high-input voltage supervisor has an IQ <350nA, achieving a reset propagation delay as low as 15μs while directly monitoring 10V rails.
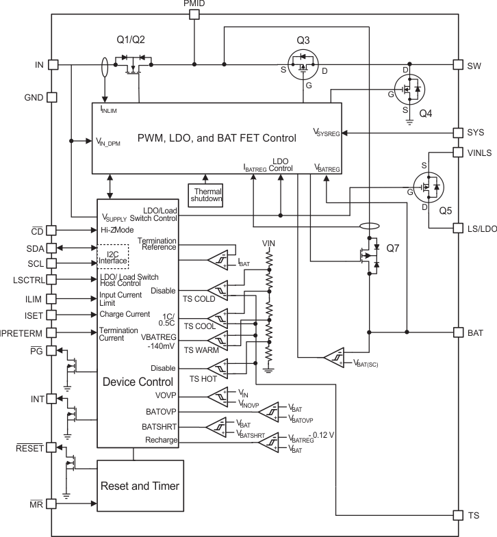
Figure 17 System-level diagram of a
nanoampere charger system.One of the most compelling ways to save board area is to integrate more functions onto a single die. This integration enables blocks like the supervisor, reference system, LDO, battery charger and DC/DC converter to share common building blocks while reducing the combined IQ. Figure 17 demonstrates the ability of the BQ25125, a battery charge management IC, to integrate and flexibly control multiple low-IQ functions with I2C, which gives it a key advantage to bring an entire power-management system to wearable, metering and automotive sensor IoT applications.