SPRAC94D September   2018  – March 2022 AFE030 , AFE031 , TMS320F28075 , TMS320F28075-Q1 , TMS320F28076 , TMS320F28374D , TMS320F28374S , TMS320F28375D , TMS320F28375S , TMS320F28375S-Q1 , TMS320F28376D , TMS320F28376S , TMS320F28377D , TMS320F28377D-EP , TMS320F28377D-Q1 , TMS320F28377S , TMS320F28377S-Q1 , TMS320F28379D , TMS320F28379D-Q1 , TMS320F28379S

 

  1.   Trademarks
  2. FSK Overview
  3. Hardware Overview
    1. 2.1 Block Diagram
    2. 2.2 Hardware Setup
  4. Interfacing With the AFE03x
    1. 3.1 Configuring the AFE031
  5. Transmit Path
    1. 4.1 FSK Example Specifications
    2. 4.2 PWM Mode
      1. 4.2.1 Software Implementation
      2. 4.2.2 Testing Results
      3. 4.2.3 HRPWM vs. EPWM
    3. 4.3 DAC Mode
      1. 4.3.1 Software Implementation
      2. 4.3.2 Testing Results
      3. 4.3.3 OFDM Ability
    4. 4.4 Porting TX to LAUNCHXL-F280049C
      1. 4.4.1 PWM Mode Specific Porting
      2. 4.4.2 DAC Mode Specific Porting
  6. Receive Path
    1. 5.1 Receive Path Overview
    2. 5.2 Receiver Software Implementation
      1. 5.2.1 Initial Setup and Parameters
      2. 5.2.2 Interrupt Service Routines
      3. 5.2.3 Run Time Operation
      4. 5.2.4 Testing Results
      5. 5.2.5 System Utilization
      6. 5.2.6 Device Dependency and Porting
    3. 5.3 Tuning and Calibration
      1. 5.3.1 Setting the AFE03X's PGAs
      2. 5.3.2 Automatic Gain Control (AGC)
      3. 5.3.3 Setting the Bit Detection Threshold
      4. 5.3.4 FSK Correlation Detector Library
    4. 5.4 Porting RX to LAUNCHXL-F280049C
  7. Interfacing With a Power Line
    1. 6.1 Line Coupling
    2. 6.2 Coupling to an AC Line
      1. 6.2.1 Low Voltage Capacitor
      2. 6.2.2 The Ratio of the Transformer
      3. 6.2.3 HV Capacitor
      4. 6.2.4 HV Side Inductor
    3. 6.3 Coupling to DC Line
    4. 6.4 Protection Circuit
      1. 6.4.1 Metal Oxide Varistors
      2. 6.4.2 Transient Voltage Suppressors
      3. 6.4.3 Current Steering Diodes
    5. 6.5 Determining PA Power Supply Requirements
  8. Summary
  9. References
  10. Schematics
    1. 9.1 Schematics (PWM Mode)
    2. 9.2 Schematics (DAC Mode)
  11. 10Revision History

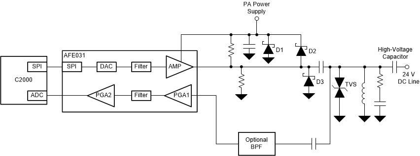
Coupling to DC Line

Coupling to a dc line has similar components for protection with the lack of components such as HV inductor, MOV, and the transformer. Figure 6-2 shows what is needed for coupling circuit and transient protection.

GUID-19348D0A-CC0B-41B5-998C-D1028BA16671-low.gif Figure 6-2 Coupling Circuit for a DC Line

A 10 µF capacitor was used to couple to the dc line. When coupling to a dc line it is important to remember that line is generally low impedance and may affect the output swing of the PA in the AFE031. Connecting an inductor in series with the line wikk provided enough impedance to the power line communications signal such that the power supply (possibly very low impedance) does not interfere with the PLC signal modulation. Figure 6-3 shows PLC modules coupled to a low-impedance dc line.

GUID-B7F12686-880C-4B01-9158-214200C74A19-low.gif Figure 6-3 Example of Multiple PLC Modules Coupled to a DC Line

For detailed test data on this circuit, see the DC Power-Line Communication Reference Design.