SBAU362 March   2021 ADS1015 , ADS1115

 

  1.   Trademarks
  2. 1Introduction
  3. 2Quick Start
    1. 2.1 Step 1 - Hardware Setup
    2. 2.2 Step 2 - USB Connection and GUI Startup
    3. 2.3 Step 3 - Configuration and Data Collection
  4. 3ADS1x15EVM Overview
    1. 3.1 ADS1x15EVM-to-PAMBoard Interface
    2. 3.2 Digital Interface
    3. 3.3 Analog Input Connections
    4. 3.4 Power-Supply Options
  5. 4ADS1x15V2EVM-PDK Setup and Operation
    1. 4.1 EVM Plug-In Instructions
    2. 4.2 ADS1x15EVM GUI and TI Cloud Agent Installation
  6. 5ADS1x15V2EVM-PDK GUI
    1. 5.1 Menu Bar
      1. 5.1.1 File Menu
      2. 5.1.2 Options Menu
      3. 5.1.3 Tools Menu
      4. 5.1.4 Help Menu
    2. 5.2 Navigation Bar
      1. 5.2.1 Home
      2. 5.2.2 Chart
        1. 5.2.2.1 Channel Statistics
          1. 5.2.2.1.1 Time Domain and Histogram Statistics
          2. 5.2.2.1.2 FFT Statistics
        2. 5.2.2.2 Time Domain Plot
        3. 5.2.2.3 Histogram Plot
        4. 5.2.2.4 FFT Plot
        5. 5.2.2.5 Capture Configuration Settings
      3. 5.2.3 Configuration
        1. 5.2.3.1 Register Read and Write Options
          1. 5.2.3.1.1 Read Register Options
          2. 5.2.3.1.2 Write Register Options
    3. 5.3 Connection Status
  7. 6Bill of Materials, Printed Circuit Board Layout, and Schematics
    1. 6.1 Bill of Materials
    2. 6.2 Printed Circuit Board Layout
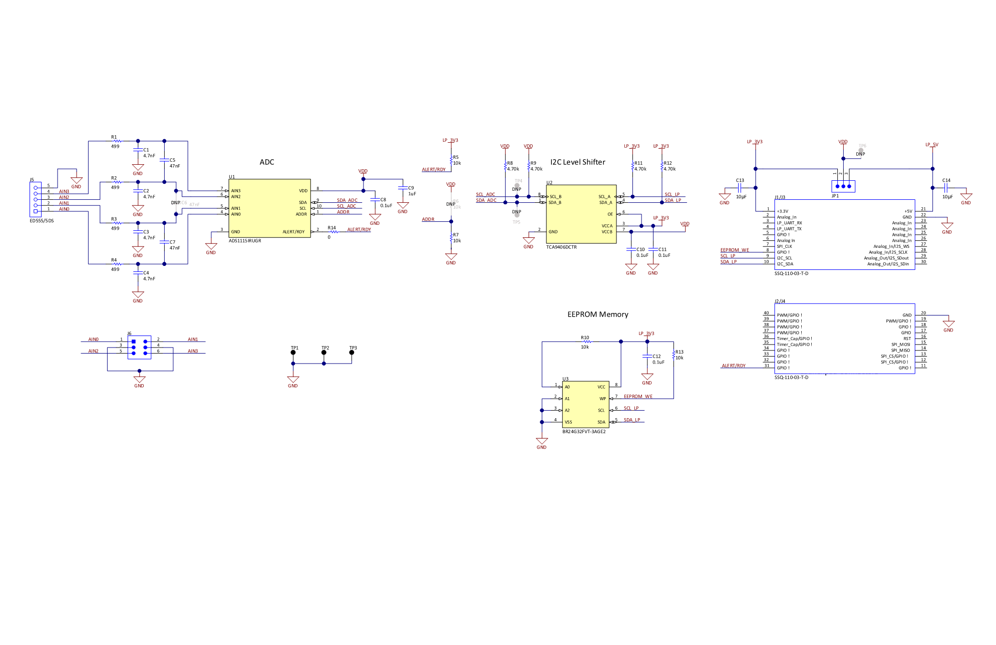
    3. 6.3 Schematics

Schematics

Figure 6-5 shows the ADS1x15EVM schematic.

GUID-20210318-CA0I-W9BS-FBMC-S6VTBPQBMHTZ-low.gifFigure 6-5 ADS1x15EVM Schematic (ADS1115EVM Only)