SLVSDR8B April   2018  – February 2023 TPS62147 , TPS62148

PRODUCTION DATA  

  1. Features
  2. Applications
  3. Description
  4. Revision History
  5. Device Comparison Table
  6. Pin Configuration and Functions
  7. Specifications
    1. 7.1 Absolute Maximum Ratings
    2. 7.2 ESD Ratings
    3. 7.3 Recommended Operating Conditions
    4. 7.4 Thermal Information
    5. 7.5 Electrical Characteristics
    6. 7.6 Typical Characteristics
  8. Parameter Measurement Information
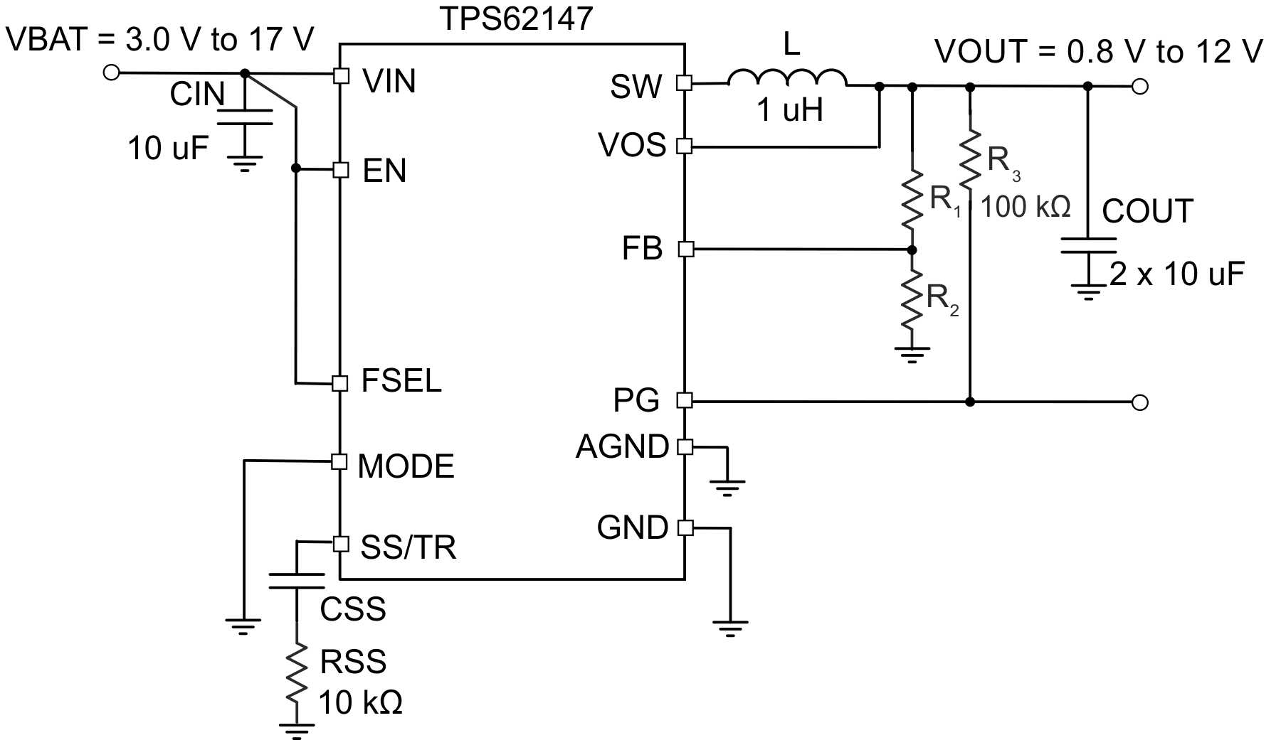
    1. 8.1 Schematic
  9. Detailed Description
    1. 9.1 Overview
    2. 9.2 Functional Block Diagram
    3. 9.3 Feature Description
      1. 9.3.1 Precise Enable
      2. 9.3.2 Power Good (PG)
      3. 9.3.3 MODE
      4. 9.3.4 Undervoltage Lockout (UVLO)
      5. 9.3.5 Thermal Shutdown
    4. 9.4 Device Functional Modes
      1. 9.4.1 Pulse Width Modulation (PWM) Operation
      2. 9.4.2 Power Save Mode Operation (PWM/PFM)
      3. 9.4.3 100% Duty-Cycle Operation
      4. 9.4.4 Current Limit And Short Circuit Protection (for TPS62148)
      5. 9.4.5 HICCUP Current Limit And Short Circuit Protection (for TPS62147)
      6. 9.4.6 Soft Start / Tracking (SS/TR)
      7. 9.4.7 Output Discharge Function (TPS62148 only)
      8. 9.4.8 Starting into a Pre-Biased Load
  10. 10Application and Implementation
    1. 10.1 Application Information
      1. 10.1.1 Programming the Output Voltage
      2. 10.1.2 External Component Selection
      3. 10.1.3 Inductor Selection
      4. 10.1.4 Capacitor Selection
        1. 10.1.4.1 Output Capacitor
        2. 10.1.4.2 Input Capacitor
        3. 10.1.4.3 Soft-Start Capacitor
      5. 10.1.5 Tracking Function
      6. 10.1.6 Output Filter and Loop Stability
    2. 10.2 Typical Applications
      1. 10.2.1 Typical Application with Adjustable Output Voltage
        1. 10.2.1.1 Design Requirements
        2. 10.2.1.2 Detailed Design Procedure
        3. 10.2.1.3 Application Curves
    3. 10.3 System Examples
      1. 10.3.1 LED Power Supply
      2. 10.3.2 Powering Multiple Loads
      3. 10.3.3 Voltage Tracking
      4. 10.3.4 Precise Soft-Start Timing
    4. 10.4 Power Supply Recommendations
    5. 10.5 Layout
      1. 10.5.1 Layout Guidelines
      2. 10.5.2 Layout Example
      3. 10.5.3 Thermal Considerations
  11. 11Device and Documentation Support
    1. 11.1 Device Support
      1. 11.1.1 Third-Party Products Disclaimer
    2. 11.2 Receiving Notification of Documentation Updates
    3. 11.3 Support Resources
    4. 11.4 Trademarks
    5. 11.5 Electrostatic Discharge Caution
    6. 11.6 Glossary
  12. 12Mechanical, Packaging, and Orderable Information

Precise Soft-Start Timing

The SS/TR pin of the TPS62147, TPS62148 can be used for tracking as well as for setting the soft-start time. The TPS62147, TPS62148 has one GND terminal which is used for the power ground as well as for the analog ground connection. While starting the device with a load current above approximately 1 A, the noise on the GND connection can lead to a soft-start time shorter than calculated. There is an external work around as given below.

Adding a 10 kΩ resistor filters the noise on the GND connection and keeps the soft-start time at the value calculated.

GUID-5F4C4EC9-CB7F-4CBC-A7D6-E4DD8FB4866A-low.gifFigure 10-84 Adding a Series Resistor to CSS