SBOS998D June   2021  – July 2025 BUF802

PRODUCTION DATA  

  1.   1
  2. Features
  3. Applications
  4. Description
  5. Pin Configuration and Functions
  6. Specifications
    1. 5.1 Absolute Maximum Ratings
    2. 5.2 ESD Ratings
    3. 5.3 Recommended Operating Conditions
    4. 5.4 Thermal Information
    5. 5.5 Electrical Characteristics Wide Bandwidth Mode
    6. 5.6 Electrical Characteristics Low Quiescent Current Mode
    7. 5.7 Typical Characteristics
  7. Parameter Measurement Information
  8. Detailed Description
    1. 7.1 Overview
    2. 7.2 Functional Block Diagram
    3. 7.3 Feature Description
      1. 7.3.1 Input and Output Overvoltage Clamp
      2. 7.3.2 Adjustable Quiescent Current
      3. 7.3.3 ESD Structure
    4. 7.4 Device Functional Modes
      1. 7.4.1 Buffer Mode (BF Mode)
      2. 7.4.2 Composite Loop Mode (CL Mode)
  9. Application and Implementation
    1. 8.1 Application Information
    2. 8.2 Typical Applications
      1. 8.2.1 Oscilloscope Front-End Amplifier Design
        1. 8.2.1.1 Design Requirements
        2. 8.2.1.2 Detailed Design Procedure
        3. 8.2.1.3 Application Curves
      2. 8.2.2 Transforming a Wide-Bandwidth, 50‑Ω Input Signal Chain to High-Input Impedance
        1. 8.2.2.1 Detailed Design Procedure
        2. 8.2.2.2 Application Curves
    3. 8.3 Power Supply Recommendations
    4. 8.4 Layout
      1. 8.4.1 Layout Guidelines
      2. 8.4.2 Layout Example
  10. Device and Documentation Support
    1. 9.1 Documentation Support
      1. 9.1.1 Related Documentation
    2. 9.2 Receiving Notification of Documentation Updates
    3. 9.3 Support Resources
    4. 9.4 Trademarks
    5. 9.5 Electrostatic Discharge Caution
    6. 9.6 Glossary
  11. 10Revision History
  12. 11Mechanical, Packaging, and Orderable Information

Package Options

Refer to the PDF data sheet for device specific package drawings

Mechanical Data (Package|Pins)
  • RGT|16
Thermal pad, mechanical data (Package|Pins)
Orderable Information

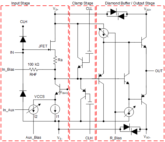
Functional Block Diagram

BUF802

The functional block diagram shows an overview of the internal structure of the BUF802. The internal schematic of the BUF802 is divided into the following three parts:

  • Input Stage: consists of a low-noise JFET with biasing circuitry. The input stage is configurable in two modes: BF Mode and CL Mode. Choosing one of the two modes affects the circuit operation of the input stage. The clamp and output stage operation are unaffected by the mode selection. Section 7.4 describes the two modes in greater detail.
  • Clamp Stage: provides the following functions:
    1. Protects the input of the BUF802 against large input signal transients through diode clamps to VS- and CLH respectively.
    2. Prevents the output voltage of the BUF802 from exceeding the voltage at the CLH and CLL.
  • Output Stage: tracks the JFET source voltage and is optimized to drive 50-Ω and 100-Ω loads while maintaining signal fidelity.