SBOS558D April 2011 – April 2025 INA200-Q1 , INA201-Q1 , INA202-Q1
PRODUCTION DATA
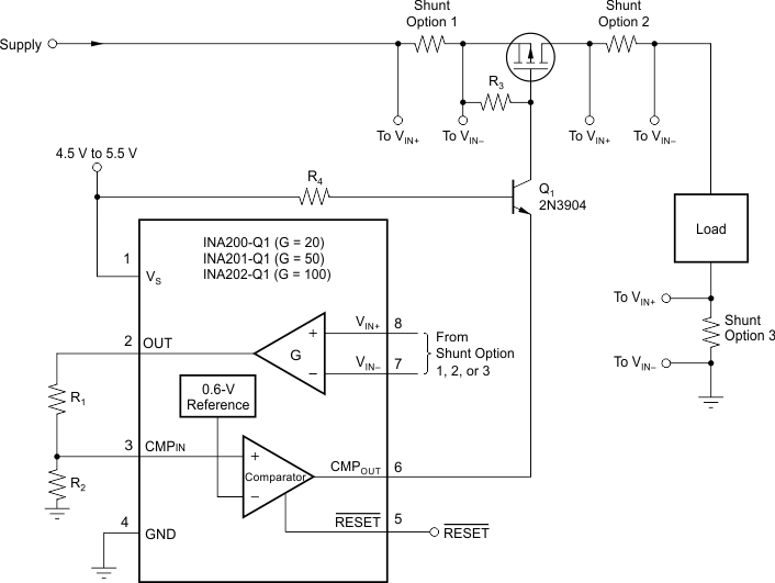
Figure 9-7 shows the basic connection for a high-side, switch overcurrent shutdown application. The high-side PMOS switch disconnects when an overcurrent event occurs. The previous Detailed Design Procedure section describes how to apply this application example. The difference is that the current is sensed on the high side of the bus in this application, and the low side of the bus in the previous application example.
