JAJSGS5Q April 2009 – January 2024 TMS320F28030 , TMS320F28030-Q1 , TMS320F28031 , TMS320F28031-Q1 , TMS320F28032 , TMS320F28032-Q1 , TMS320F28033 , TMS320F28033-Q1 , TMS320F28034 , TMS320F28034-Q1 , TMS320F28035 , TMS320F28035-Q1
PRODUCTION DATA
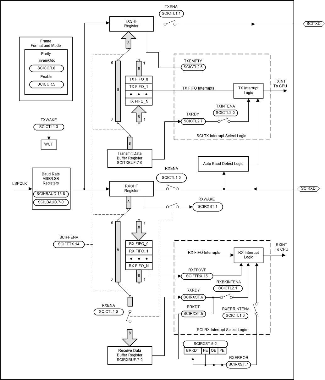
本デバイスは、1 つのシリアル通信インターフェイス (SCI) モジュール (SCI-A) を内蔵しています。SCI モジュールは、CPU と、標準 NRZ (non-return-to-zero) フォーマットを使用する他の非同期ペリフェラルとの間のデジタル通信をサポートします。SCI レシーバおよびトランスミッタはダブル バッファ付きであり、それぞれ専用のイネーブル ビットと割り込みビットを持っています。どちらも、半二重通信用に独立して動作するか、または全二重通信用に同時に動作できます。データの整合性を確保するため、ブレーク検出、パリティ、オーバーラン、フレーミングのエラーに関して SCI は受信データをチェックします。16 ビットのボー選択レジスタにより、65000 を超える種類の速度にビット レートを設定できます。
各 SCI モジュールの特長:

拡張機能:
SCI ポートの動作は、表 7-29 に示すレジスタによって設定および制御されます。
| 名称(1) | アドレス | サイズ (x16) | EALLOW 保護 | 説明 |
|---|---|---|---|---|
| SCICCRA | 0x7050 | 1 | なし | SCI-A 通信制御レジスタ |
| SCICTL1A | 0x7051 | 1 | なし | SCI-A 制御レジスタ 1 |
| SCIHBAUDA | 0x7052 | 1 | なし | SCI-A ボー レジスタ、上位ビット |
| SCILBAUDA | 0x7053 | 1 | なし | SCI-A ボー レジスタ、下位ビット |
| SCICTL2A | 0x7054 | 1 | なし | SCI-A 制御レジスタ 2 |
| SCIRXSTA | 0x7055 | 1 | なし | SCI-A 受信ステータス レジスタ |
| SCIRXEMUA | 0x7056 | 1 | なし | SCI-A 受信エミュレーション データ バッファ レジスタ |
| SCIRXBUFA | 0x7057 | 1 | なし | SCI-A 受信データ バッファ レジスタ |
| SCITXBUFA | 0x7059 | 1 | なし | SCI-A 送信データ バッファ レジスタ |
| SCIFFTXA(2) | 0x705A | 1 | なし | SCI-A FIFO 送信レジスタ |
| SCIFFRXA(2) | 0x705B | 1 | なし | SCI-A FIFO 受信レジスタ |
| SCIFCTA(2) | 0x705C | 1 | なし | SCI-A FIFO 制御レジスタ |
| SCIPRIA | 0x705F | 1 | なし | SCI-A 優先度制御レジスタ |
SCI の詳細については、『TMS320F2803x リアルタイム マイクロコントローラ テクニカル リファレンス マニュアル』の「シリアル通信インターフェイス (SCI)」の章を参照してください。
図 7-33 に、SCI モジュールのブロック図を示します。
図 7-33 シリアル通信インターフェイス (SCI) モジュールのブロック図