SLUA669B March   2013  – September 2023 LM5112 , LM5112-Q1 , LM5114 , LM5134 , LMG1020 , LMG1025-Q1 , SM74101 , TPS2818-EP , TPS2819-EP , TPS2828 , TPS2829 , UC1705 , UC1705-SP , UC1710 , UC2705 , UC3710 , UCC27321 , UCC27321-Q1 , UCC27322 , UCC27322-EP , UCC27322-Q1 , UCC27332-Q1 , UCC27511 , UCC27511A , UCC27511A-Q1 , UCC27512 , UCC27512-EP , UCC27516 , UCC27517 , UCC27517A , UCC27517A-Q1 , UCC27518 , UCC27518A-Q1 , UCC27519 , UCC27519A-Q1 , UCC27531 , UCC27531-Q1 , UCC27532 , UCC27532-Q1 , UCC27533 , UCC27536 , UCC27537 , UCC27538 , UCC27611 , UCC27614 , UCC27614-Q1 , UCC37321 , UCC37322 , UCC44273 , UCC57102 , UCC57102-Q1 , UCC57108 , UCC57108-Q1 , UCD7100

 

  1.   1
  2.   Using a Single-Output Gate-Driver for High-Side or Low-Side Drive
  3.   Trademarks
  4. 1Introduction
  5. 2Methods For High-Side Drive
    1. 2.1 Gate-Drive Transformer Solution
    2. 2.2 Bootstrap Bias Supply with Capacitive Signal Isolation Solution
    3. 2.3 Isolated Bias Supply With Isolated High-Side Gate-Driver Solution
    4. 2.4 Bootstrap Bias Supply with Isolated High/Low side Gate-Driver Solution
    5. 2.5 Gate-Drive Transformer Solution
  6. 3Conclusion
  7. 4 Revision History

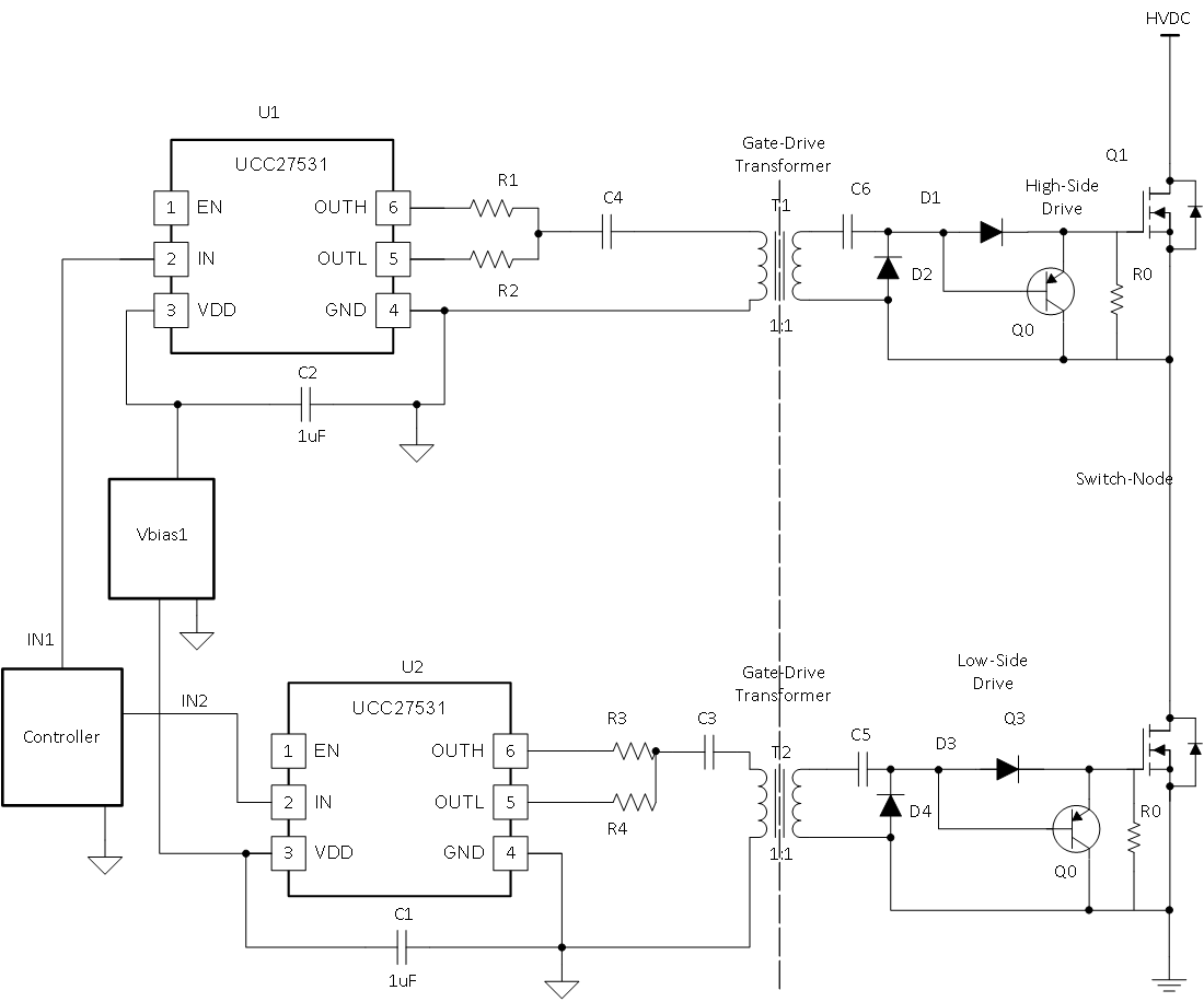
Gate-Drive Transformer Solution

GUID-B5960B8A-F972-49C2-91A7-4D1A0CF82AE4-low.gifFigure 2-1 High-Side Gate-Drive Transformer

Signal Isolation

The output signals of U1 are isolated in Figure 2-1 with the use of T1. The transformer allows the gate signal to Q1 to have a floating reference that can move as the switch-node moves in voltage. DC blocking capacitors like C4 and C6 are added, as well as rectifier D1, and D2 to add offset to C6 preventing imbalance in the transformer. Q0 and R0 are used for turning off the power switch.

High-Side Bias

In Figure 2-1, an isolated or bootstrap supply is not needed. In this configuration the gate drivers are referenced to the same ground as the controller and Vbias1. Therefore, bias voltage can be directly supplied by Vbias1.