SLUA669B March   2013  – September 2023 LM5112 , LM5112-Q1 , LM5114 , LM5134 , LMG1020 , LMG1025-Q1 , SM74101 , TPS2818-EP , TPS2819-EP , TPS2828 , TPS2829 , UC1705 , UC1705-SP , UC1710 , UC2705 , UC3710 , UCC27321 , UCC27321-Q1 , UCC27322 , UCC27322-EP , UCC27322-Q1 , UCC27332-Q1 , UCC27511 , UCC27511A , UCC27511A-Q1 , UCC27512 , UCC27512-EP , UCC27516 , UCC27517 , UCC27517A , UCC27517A-Q1 , UCC27518 , UCC27518A-Q1 , UCC27519 , UCC27519A-Q1 , UCC27531 , UCC27531-Q1 , UCC27532 , UCC27532-Q1 , UCC27533 , UCC27536 , UCC27537 , UCC27538 , UCC27611 , UCC27614 , UCC27614-Q1 , UCC37321 , UCC37322 , UCC44273 , UCC57102 , UCC57102-Q1 , UCC57108 , UCC57108-Q1 , UCD7100

 

  1.   1
  2.   Using a Single-Output Gate-Driver for High-Side or Low-Side Drive
  3.   Trademarks
  4. 1Introduction
  5. 2Methods For High-Side Drive
    1. 2.1 Gate-Drive Transformer Solution
    2. 2.2 Bootstrap Bias Supply with Capacitive Signal Isolation Solution
    3. 2.3 Isolated Bias Supply With Isolated High-Side Gate-Driver Solution
    4. 2.4 Bootstrap Bias Supply with Isolated High/Low side Gate-Driver Solution
    5. 2.5 Gate-Drive Transformer Solution
  6. 3Conclusion
  7. 4 Revision History

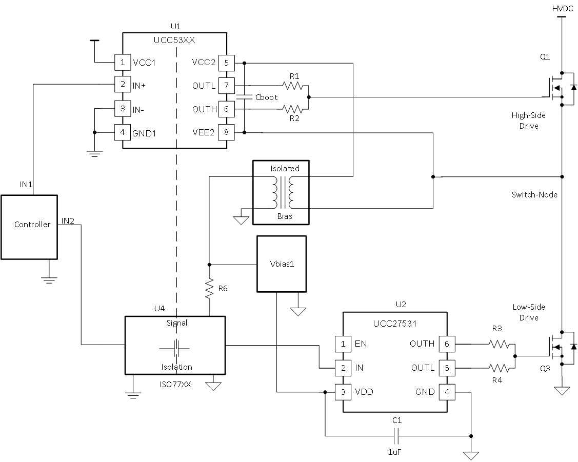
Isolated Bias Supply With Isolated High-Side Gate-Driver Solution

GUID-E826B72C-68DE-4C34-8187-17111A141B43-low.gifFigure 2-3 High-Side Isolated Driver and Bias Supply

Signal Isolation

In Figure 2-3, the input signals are isolated using an isolated gate driver for the high side and ISO77xx for the low side.

High-Side Bias

In Figure 2-3, U1, Isolated gate driver, UCC53xx is used as a high-side driver, and is supplied using an isolated bias supply on the power side and VCC from the signal side. The supply Vbias1 is referenced to the GND pin or power ground of a non-isolated UCC27531 and also supplies the floating bias for the high-side. This is similar to the configuration in the UCC27531EVM-184 or UCC5390SCDEVM-010, where non-regulated, isolated supplies such as SN650x are used.