SLYY234 December   2024 AMC0106M05 , AMC0106M25 , AMC0136 , AMC0311D , AMC0311S , AMC0386 , AMC0386-Q1 , AMC1100 , AMC1106M05 , AMC1200 , AMC1200-Q1 , AMC1202 , AMC1203 , AMC1204 , AMC1211-Q1 , AMC1300 , AMC1300B-Q1 , AMC1301 , AMC1301-Q1 , AMC1302-Q1 , AMC1303M2510 , AMC1304L25 , AMC1304M25 , AMC1305M25 , AMC1305M25-Q1 , AMC1306M05 , AMC1306M25 , AMC1311 , AMC1311-Q1 , AMC131M03 , AMC1336 , AMC1336-Q1 , AMC1350 , AMC1350-Q1 , AMC23C12 , AMC3301 , AMC3330 , AMC3330-Q1

 

  1.   1
  2.   Introduction
  3.   Introduction to Isolated Signal Chain
    1.     Comparing Isolated Amplifiers and Isolated Modulators
      1.      Abstract
      2.      Introduction to Isolated Amplifiers
      3.      Introduction to Isolated Modulators
      4.      Performance Comparison Between Isolated Amplifiers and Isolated Modulators
      5.      Isolated Modulators in Traction Inverters
      6.      Isolated Amplifier and Modulator Recommendations
      7.      Conclusion
    2.     TI’s First Isolated Amplifiers With Ultra-Wide Creepage and Clearance
      1.      Application Brief
  4.   Selection Trees
  5.   Current Sensing
    1.     Shunt Resistor Selection for Isolated Data Converters
      1.      17
    2.     Design considerations for isolated current sensing
      1.      19
      2.      Conclusion
      3.      References
      4.      Related Websites
    3.     Isolated Current-Sensing Circuit With ±50-mV Input and Single-Ended Output
      1.      24
    4.     Isolated Current-Sensing Circuit With ±50-mV Input and Differential Output
      1.      26
    5.     Isolated Current-Sensing Circuit With ±250-mV Input Range and Single-Ended Output Voltage
      1.      Design Goals
      2.      Design Description
      3.      Design Notes
      4.      Design Steps
      5.      Design Simulations
      6.      DC Simulation Results
      7.      Closed-Loop AC Simulation Results
      8.      Transient Simulation Results
      9.      Design References
      10.      Design Featured Isolated Amplifier
      11.      Design Alternate Isolated Amplifier
    6.     Isolated current-measurement circuit with ±250-mV input and differential output
      1.      Design Goals
      2.      Design Description
      3.      Design Notes
      4.      Design Steps
      5.      Design Simulations
      6.      DC Simulation Results
      7.      Closed Loop AC Simulation Results
      8.      Transient Simulation Results
      9.      Design References
      10.      Design Featured Op Amp
      11.      Design Alternate Op Amp
    7.     Isolated Overcurrent Protection Circuit
      1.      52
    8.     Interfacing a Differential-Output (Isolated) Amp to a Single-Ended Input ADC
      1.      54
    9.     Utilizing AMC3311 to Power AMC23C11 for Isolated Sensing and Fault Detection
      1.      Application Brief
    10.     Isolated Current-Sensing Circuit With Front-End Gain Stage
      1.      58
    11.     Accuracy Comparison of Isolated Shunt and Closed-Loop Current Sensing
      1.      60
  6.   Voltage Sensing
    1.     Maximizing Power Conversion and Motor Control Efficiency With Isolated Voltage Sensing
      1.      63
      2.      Solutions for high-voltage sensing
      3.      Integrated resistor devices
      4.      Single-ended output devices
      5.      Integrated isolated voltage-sensing use cases
      6.      Conclusion
      7.      Additional resources
    2.     Increased Accuracy and Performance with Integrated High Voltage Resistor Isolated Amplifiers and Modulators
      1.      Abstract
      2.      Introduction
      3.      High Voltage Resistor Isolated Amplifiers and Modulators Advantages
        1.       Space Savings
        2.       Improved Temperature and Lifetime Drift of Integrated HV Resistors
        3.       Accuracy Results
        4.       Fully Integrated Resistors vs. Additional External Resistor Example
        5.       Device Selection Tree and AC/DC Common Use Cases
      4.      Summary
      5.      References
    3.     Isolated Amplifiers With Differential, Single-Ended Fixed Gain and Ratiometric Outputs for Voltage Sensing Applications
      1.      Abstract
      2.      Introduction
      3.      Overview of Differential, Single-Ended Fixed Gain and Ratiometric Outputs
        1.       Isolated Amplifiers with Differential Output
        2.       Isolated Amplifiers With Single-Ended, Fixed-Gain Output
        3.       Isolated Amplifiers With Single-Ended, Ratiometric Output
      4.      Application Examples
        1.       Product Selection Tree
      5.      Summary
      6.      References
    4.     Isolated Voltage-Measurement Circuit With ±250-mV Input and Differential Output
      1.      93
    5.     Split-Tap Connection for Line-to-Line Isolated Voltage Measurement Using AMC3330
      1.      95
    6.     ±12V Voltage Sensing Circuit With an Isolated Amplifier and Pseudo-Differential Input SAR ADC
      1.      97
    7.     ±12-V voltage sensing circuit with an isolated amplifier and differential input SAR ADC
      1.      99
    8.     Isolated Undervoltage and Overvoltage Detection Circuit
      1.      101
    9.     Isolated Zero-Cross Detection Circuit
      1.      103
    10.     ±480V Isolated Voltage-Sensing Circuit With Differential Output
      1.      105
  7.   EMI Performance
    1.     Best in Class Radiated Emissions EMI Performance with Isolated Amplifiers
      1.      Best in Class Radiated Emissions EMI Performance with Isolated Amplifiers
      2.      Introduction
      3.      Current Generation of Texas Instruments Isolated Amplifiers Radiated Emissions Performance
      4.      Previous Generations of Texas Instruments Isolated Amplifiers Radiated Emissions Performance
      5.      Conclusion
      6.      References
    2.     Best Practices to Attenuate AMC3301 Family Radiated Emissions EMI
      1.      Abstract
      2.      Introduction
      3.      Effects of Input Connections on AMC3301 Family Radiated Emissions
      4.      Attenuating AMC3301 Family Radiated Emissions
        1.       Ferrite Beads and Common Mode Chokes
        2.       PCB Schematics and Layout Best Practices for AMC3301 Family
      5.      Using Multiple AMC3301 Devices
        1.       Device Orientation
        2.       PCB Layout Best Practices for Multiple AMC3301
      6.      Conclusion
      7.      AMC3301 Family Table
  8.   End Equipment
    1.     Comparing Shunt- and Hall-Based Isolated Current-Sensing Solutions in HEV/EV
      1.      128
    2.     Design Considerations for Current Sensing in DC EV Charging Applications
      1.      Abstract
      2.      Introduction
        1.       DC Charging Station for Electric Vehicles
        2.       Current-Sensing Technology Selection and Equivalent Model
          1.        Sensing of the Current With Shunt-Based Solution
          2.        Equivalent Model of the Sensing Technology
      3.      Current Sensing in AC/DC Converters
        1.       Basic Hardware and Control Description of AC/DC
          1.        AC Current Control Loops
          2.        DC Voltage Control Loop
        2.       Point A and B – AC/DC AC Phase-Current Sensing
          1.        Impact of Bandwidth
            1.         Steady State Analysis: Fundamental and Zero Crossing Currents
            2.         Transient Analysis: Step Power and Voltage Sag Response
          2.        Impact of Latency
            1.         Fault Analysis: Grid Short-Circuit
          3.        Impact of Gain Error
            1.         Power Disturbance in AC/DC Caused by Gain Error
            2.         AC/DC Response to Power Disturbance Caused by Gain Error
          4.        Impact of Offset
        3.       Point C and D – AC/DC DC Link Current Sensing
          1.        Impact of Bandwidth on Feedforward Performance
          2.        Impact of Latency on Power Switch Protection
          3.        Impact of Gain Error on Power Measurement
            1.         Transient Analysis: Feedforward in Point D
          4.        Impact of Offset
        4.       Summary of Positives and Negatives at Point A, B, C1/2 and D1/2 and Product Suggestions
      4.      Current Sensing in DC/DC Converters
        1.       Basic Operation Principle of Isolated DC/DC Converter With Phase-Shift Control
        2.       Point E, F - DC/DC Current Sensing
          1.        Impact of Bandwidth
          2.        Impact of Gain Error
          3.        Impact of Offset Error
        3.       Point G - DC/DC Tank Current Sensing
        4.       Summary of Sensing Points E, F, and G and Product Suggestions
      5.      Conclusion
      6.      References
    3.     Using isolated comparators for fault detection in electric motor drives
      1.      Introduction
      2.      Introduction to electric motor drives
      3.      Understanding fault events in electric motor drives
      4.      Achieving reliable detection and protection in electric motor drives
      5.      Use case No. 1: Bidirectional in-phase overcurrent detection
      6.      Use case No. 2: DC+ overcurrent detection
      7.      Use case No. 3: DC– overcurrent or short-circuit detection
      8.      Use case No. 4: DC-link (DC+ to DC–) overvoltage and undervoltage detection
      9.      Use case No. 5: IGBT module overtemperature detection
    4.     Discrete DESAT for Opto-Compatible Isolated Gate Driver UCC23513 in Motor Drives
      1.      Abstract
      2.      Introduction
      3.      System Challenge on Isolated Gate Drivers With Integrated DESAT
      4.      System Approach With UCC23513 and AMC23C11
        1.       System Overview and Key Specification
        2.       Schematic Design
          1.        Circuit Schematic
          2.        Configure VCE(DESAT) Threshold and DESAT Bias Current
          3.        DESAT Blanking Time
          4.        DESAT Deglitch Filter
        3.       Reference PCB Layout
      5.      Simulation and Test Results
        1.       Simulation Circuit and Results
          1.        Simulation Circuit
          2.        Simulation Results
        2.       Test Results With 3-Phase IGBT Inverter
          1.        Brake IGBT Test
          2.        Test Results on a 3-Phase Inverter With Phase to Phase Short
      6.      Summary
      7.      References
    5.     Isolated voltage sensing in AC motor drives
      1.      Introduction
      2.      Conclusion
      3.      References
    6.     Achieving High-Performance Isolated Current and Voltage Sensing in Server PSUs
      1.      Application Brief
  9.   Additional Reference Designs/Circuits
    1.     Designing a Bootstrap Charge-Pump Power Supply for an Isolated Amplifier
      1.      Abstract
      2.      Introduction
      3.      Bootstrap Power Supply Design
        1.       Selection of Charge Pump Capacitor
        2.       Simulation in TINA-TI
        3.       Hardware Test with AMC1311-Q1
      4.      Summary
      5.      Reference
    2.     Clock Edge Delay Compensation With Isolated Modulators Digital Interface to MCUs
      1.      Abstract
      2.      Introduction
      3.      Design Challenge With Digital Interface Timing Specifications
      4.      Design Approach With Clock Edge Delay Compensation
        1.       Clock Signal Compensation With Software Configurable Phase Delay
        2.       Clock Signal Compensation With Hardware Configurable Phase Delay
        3.       Clock Signal Compensation by Clock Return
        4.       Clock Signal Compensation by Clock Inversion at the MCU
      5.      Test and Validation
        1.       Test Equipment and Software
        2.       Testing of Clock Signal Compensation With Software Configurable Phase Delay
          1.        Test Setup
          2.        Test Measurement Results
        3.       Testing of Clock Signal Compensation by Clock Inversion at MCU
          1.        Test Setup
          2.        Test Measurement Results
            1.         Test Result – No Clock Inversion of Clock Input at GPIO123
            2.         Test Result – Clock Inversion of Clock Input at GPIO123
        4.       Digital Interface Timing Validation by Calculation Tool
          1.        Digital Interface With No Compensation Method
          2.        Commonly Used Method - Reduction of the Clock Frequency
          3.        Clock Edge Compensation With Software Configurable Phase Delay
      6.      Conclusion
      7.      References
    3.     Utilizing AMC3311 to Power AMC23C11 for Isolated Sensing and Fault Detection
      1.      Application Brief

Introduction

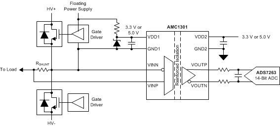
Whether you are sensing current in an industrial 3-phase servo motor system, a battery management system for an electric vehicle, or a photo voltaic inverter, it is often necessary to include some sort of safety isolation scheme. Safety-related standards define the specific isolation requirements for the end equipment associated with the particular design. Various factors come into play when determining what level of safety insulation (basic, supplemental, or reinforced) is required depending on the type of equipment, the voltage levels involved, and the environment that the equipment is to be installed.

Texas Instruments offers a variety of isolated current shunt amplifiers that are used in the previously-mentioned applications for voltage and current shunt sensing that meet either basic or reinforced insulation requirements. For applications requiring reinforced insulation, one such device is the AMC1301. The output of the AMC1301 is a fully differential signal centered around a common-mode voltage of 1.44 V that can be fed directly to a stand-alone analog-to-digital converter (ADC) as shown in Figure 15, or to the on-board ADC found in the MSP430 and C2000 family of microcontroller devices.

 AMC1301
                    Functional Block Diagram Figure 15 AMC1301 Functional Block Diagram

Embedded ADCs

Both the MSP430 and C2000 family of processors have embedded single-ended input ADCs so the question becomes: How do I get this differential signal into my single-ended data converter?

The simplest way to achieve this is to use only one output of the AMC1301 leaving the second output floating. The down side to this design is that only half the output voltage swing is available to the data converter, reducing the dynamic range of the measurement. The analog input range to the AMC1301 is ±250 mV. With a fixed gain of 8.2, the VOUTN and VOUTP voltages are ±1.025 V centered around the 1.44-V common-mode output as shown in Figure 16. Differentially, the output voltage is ±2.05 V.

 Differential Output Voltage Figure 16 Differential Output Voltage

The addition of a differential to single-ended amplifier output stage, shown in Figure 17, allows the full output range of the AMC1301 to be provided to the ADC.

 Differential to Single-Ended Output Figure 17 Differential to Single-Ended Output

Assuming a full scale sine wave of ±250 mV is applied at VIN; the internal gain of the AMC1301 provides 2.05 Vpk-pk outputs at points VOUTP and VOUTN which are 180° out of phase. The difference between these signals, VODIF, is 4.1 Vpk-pk. When R1 = R4 and R2 = R3, Equation 8 shows the transfer function of the output stage.

Equation 8. VOUT = VOUTP×R4R3-VOUTN×R1R2+VCM

With equal value resistors for R1 through R4 in Equation 8 and VCM set to 2.5 V,Equation 9 reduces to:

Equation 9. VOUT = VOUTP-VOUTN+VCM

The plots of Figure 18 show the input voltage and output voltages of the AMC1301 along with the output voltage of the final differential to single-ended output stage. Note that the differential voltage of ±2.05 V is transposed to a single-ended signal from 0.5 to 4.5 V.

 Single-Ended Output Voltage Figure 18 Single-Ended Output Voltage

Depending on the input voltage range of the ADC, gain or attenuation can be incorporated into the differential to single-ended stage to adjust the output swing. The output common-mode voltage can be adjusted to fit the input needs of the ADC as well.

Design Example

The ADC12 found on the MSP430 devices have an input voltage range of 0–2.5 V when using the internal voltage reference. Using the VOUTP from the AMC1301 can provide the ADC12 with an input signal ranging from 0.415 V to 2.465 V, well within the input range of the converter while only using half the input range of the AMC1301. As Figure 19 shows, using a differential to single-ended amplifier configuration with a gain of 0.5 and common mode voltage of 1.25 V, the entire voltage range of the AMC1301 can be applied to the ADC12.

 Scaled
                    Differential to Single-Ended Output Figure 19 Scaled Differential to Single-Ended Output

Alternative Device Recommendations

The AMC1100 or AMC1200 provide basic isolation with similar performance to the AMC1301 at a lower price point. Forthe TLV170 provides this option for applications that require a bipolar output.

Table 5 Alternative Device Recommendations
Device Optimized Parameter Performance Trade-Off
AMC1100 Galvanic Isolation up to 4250 VPEAK Lower Transient Immunity
AMC1200 Galvanic Isolation up to 4250 VPEAK Basic Isolation versus Reinforced
TLV170 Bi-polar operation to ±18 V Higher input bias current

Conclusion

While it is possible to use a single output of the AMC1301 to drive a single-ended ADC, adding a differential to single-ended op-amp stage at the output ensures the target application has the largest possible dynamic range.